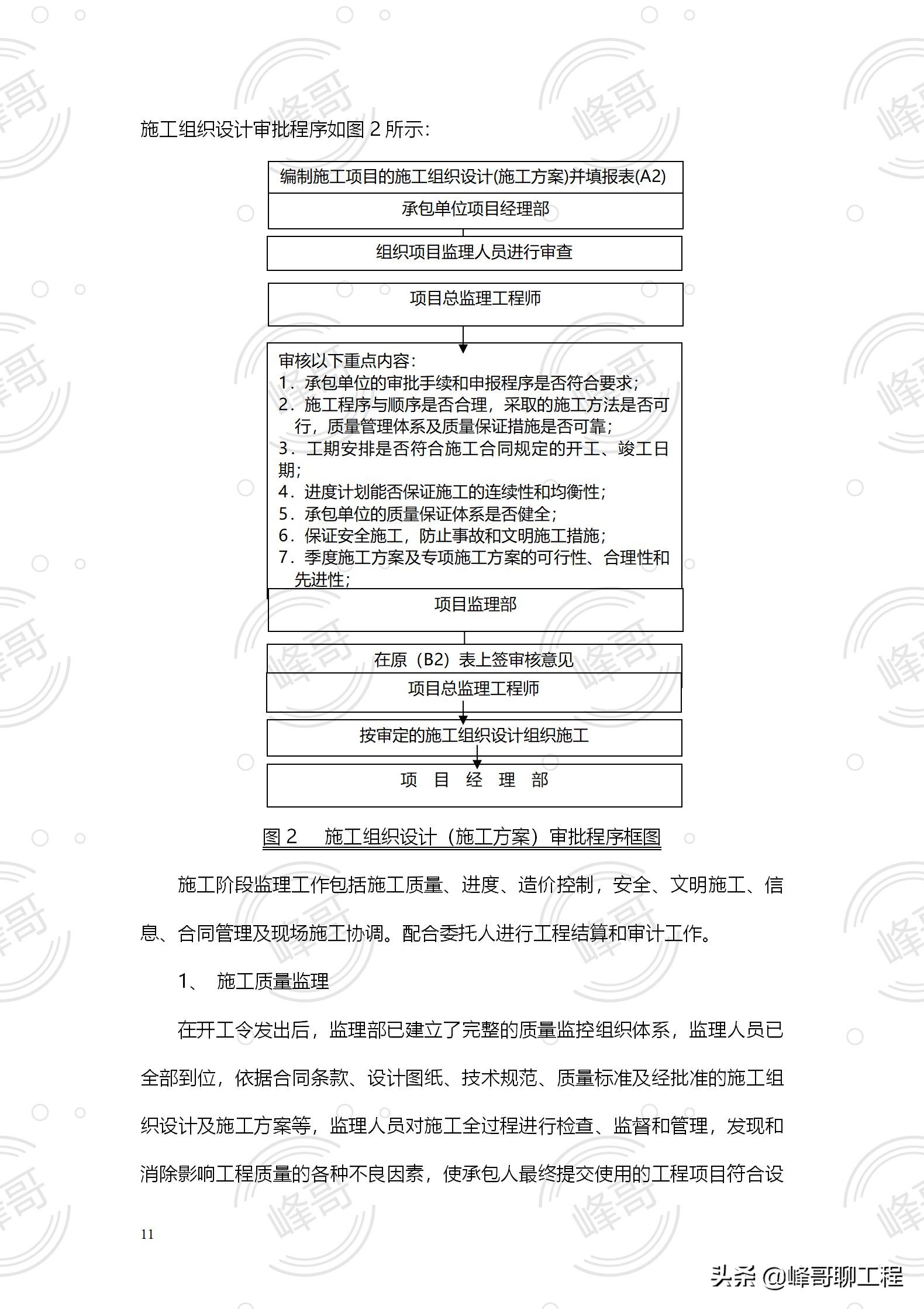
导读: 由于篇幅有限,以下是电力工程监理实施细则数据模板的节选和图片,仅供同行参考。 完整的电子版,请注意正文。
电力建设工程监理规范,电力建设工程监理规范2021
由于篇幅有限,以下为
电力工程监理实施细则资料范本部分选段及图片,仅供各位同行参考使用。如需完整电子版请留意文后。
总结:以上内容就是对于电力建设工程监理规范,电力建设工程监理规范2021的详细介绍,文章内容部分转载自互联网,希望对您了解电力建设工程监理规范有帮助和参考的价值。
版权声明
本站搜集来源于网络,如侵犯到任何版权问题,请立即告知本站,本站将及时予与删除并致以最深的歉意。
