导读: 杭州发布消息:杭州市卫生健康委员会附属第一人民医院等15家有适当财政补助的事业单位,因工作需要,决定面向社会公开招聘高层次专业人才266名。 招聘启事1。招聘基本条件1。具有中华人民共和国国籍 2.遵纪守法,品行端正。 3.具有良好的职业道德 4.工具
杭州市人力资源和社会保障网,进入杭州市人力资源和社会保障网
杭州发布消息:杭州市卫生健康委员会所属杭州市第一人民医院等15家财政适当补助事业单位,因工作需要,决定面向社会公开招聘事业编制高层次、紧缺专业人才266名。
招聘须知
一、招聘基本条件
1.具有中华人民共和国国籍。
2.遵纪守法,品行端正。
3.具有良好的职业道德。
4.具有岗位所需的专业学历、专业理论知识和学历相匹配的实践操作能力。
5.具有岗位所需的执业资格。
6.具有适应岗位要求的身体条件。
二、年龄要求
1.博士研究生学历学位或副高及以上职称者,1975年7月1日以后出生;正高职称者,1970年7月1日以后出生。
2.超声科医生岗位、急诊科医生(含急救医生)岗位、重症医学科医生岗位、病理科医生(含技术)岗位、儿科医生岗位、麻醉科医生岗位、妇产科医生岗位、放射科医生岗位、心电(脑电、肌电)图医生岗位、全科医生岗位等紧缺专业岗位,具有中级职称者,1980年7月1日以后出生。
3.其他人员1985年7月1日以后出生。
三、各单位招聘计划、地址、网站、邮箱和联系方式等项详见附件(点击【阅读原文】可查看)
四、报名
1.报名时间:报名截止时间为2021年12月31日,直至相应岗位落实聘用人员为止,并依据拟聘人员到岗情况适时在各院网站更新。
2.报名地点:各招聘单位人事科。
3.报名方式:以在本公告所规定的时间内,招聘单位可选择以下多种方式接受应聘材料,具体以附件为准。
电子邮件报名:应聘者将报名材料扫描件或电子稿发至各招聘单位邮箱(邮件标题内容需注明“公开招聘报考单位+高层次、紧缺专业+岗位+姓名”);
报考单位网上招聘系统报名;
邮寄报名:应聘者将报名材料复印件邮寄至各招聘单位,地址见附件;
现场报名:应聘者将报名材料原件和复印件交至各单位人事科(上午8:30—11:30,下午2:00—4:30,节假日、双休日除外)。
注:通过电子邮件或邮寄方式提交应聘材料的,通知参加考试时需带应聘材料原件以备审核。
4.应聘者需提供以下材料的复印件:
①2021年应届生:个人简历、身份证、近期正面免冠1寸照片1张、含有成绩单的学校推荐表、个人荣誉证书、外语证书等其他相关材料。
②非2021年应届生:个人简历、身份证、近期正面免冠1寸照片1张、学历学位证书、资格证书、执业证书、注册证书、职称证书、工作经历证明[以劳动(聘用)合同或社保缴费记录为准]、获奖证书等其他相关材料。
5.资格审查:根据各岗位应聘情况,经各医院专家对应聘者材料进行审核,分期分批确定资格审查合格、参加考试人员,并电话通知本人。
五、考试
1.自公告发布之日起适时组织考试,直至相关岗位落实聘用人员为止。具体考试时间各单位人事科将通过电话或短信等形式通知应聘者。考试人数不受最低开考比例限制。
2.考试可采用面试;实践技能测试和面试(实践技能测试和面试成绩各占50%);笔试和面试(笔试和面试成绩各占40%和60%);笔试、实践技能测试和面试方式(笔试、实践技能测试和面试成绩各占40%、30%和30%)。考试成绩100分制计算。笔试60分为合格线,笔试成绩不合格者,不进入面试。面试主要以双向交流和专业答辩的方式进行。由招聘单位选择考试方式进行,并在资格审查通过后告知考生。考试时请随带本人身份证,并按要求提供相关证书原件。迟到30分钟以上人员取消考试资格。
3.信息查询:本招聘过程相关信息均在各院网站公布,请应聘人员及时查询。
六、考察和体检
考试结束后,在考试总成绩合格(60分为合格线)人员中,根据考试成绩,按相应岗位招聘人数1:1比例确定考察人员。考察合格人员进入体检环节。
体检在指定医院进行,标准参照《公务员录用体检通用标准(试行)》,时间、地点另行通知。
若考察或体检不合格,在考试总成绩合格人员中从高分到低分依次确定替补人员。
七、公示及聘用
考察及体检均合格人员确定为拟聘人选,并分期分批在杭州市人力资源和社会保障网及各单位公示7个工作日。公示期内无异议的,在公示结束后,非应届生办理相关手续,签订聘用合同;应届毕业生签订就业协议,毕业报到后办理相关手续,签订聘用合同。
应届毕业生未能在2021年12月31日前取得相应的学历学位证书的,或被发现不符合报考条件的,取消聘用资格。
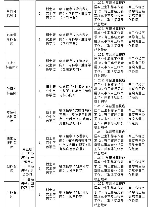
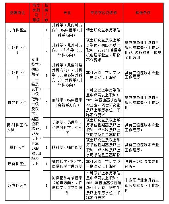
杭州市第一人民医院
杭州市第一人民医院是一所市属三级甲等综合医院。因医院业务发展需要,面向社会公开招聘高层次、紧缺专业人才61名。
联系人:楼老师、陈老师
咨询电话:0571-56007503、56007508
招聘计划:
注:工作经历以劳动(聘用)合同或社保记录为准,有关工作时间的计算截止日期为考生报名当日。
网上招聘系统报名:请各位考生登录医院官网( http://www.hz-hospital.com/),点击首页“人才招聘”,进入医院招聘系统网址(http://zp.hz-hospital.com/)按要求如实填写信息并报考相应岗位。不接受现场、邮寄、电子邮件等其他报名方式。
信息查询:本招聘过程相关信息均在本院招聘网站(http://zp.hz-hospital.com/)“最新通知公告”栏目中公布,请应聘人员及时查询。
应聘材料通过审核的考生,请按医院通知带应聘材料原件和复印件备审核。
杭州市第三人民医院
杭州市第三人民医院是杭州市卫生健康委员会直属的事业单位,是一所集医、教、研为一体的三级综合性医院。因医院业务发展需要,面向社会公开招聘高层次、紧缺专业人才17名。
联系人:黄老师、马老师
咨询电话:0571-87823103
招聘计划:
联系方式:本次招聘采取网上[杭州市第三人民医院(http://www.hz3yy.com/)-首页“人事招聘”栏目-“招聘报名系统”]报名及现场确认方式。不接受现场、邮寄、电子邮件三种报名方式。
信息查询:本招聘过程相关信息均在本院网站(www.hz3yy.com)“人事招聘”栏目中公布。
注:通知参加考试时需带应聘材料原件备审核。
杭州市肿瘤医院
杭州市肿瘤医院为杭州市卫生健康委员会直属的财政适当补助事业单位,系浙江大学医学院附属杭州市肿瘤医院,是按照三级专科医院标准建设和管理的肿瘤专科医院。因医院业务发展需要,面向社会公开招聘高层次、紧缺专业人才15名。
联系人:潘老师、沈老师
咨询电话:0571-56006027、56006026
招聘计划:
注:工作经历以劳动(聘用)合同、社保记录为准,有关工作时间的计算截止日期为考生报名当日。
网上招聘系统报名:请各位考生登录医院官网( http://www.hzszlyy.com/),在首页“人才招聘”-“通知公告”的《高层次、紧缺岗位应聘报名通知》中,按要求如实填写信息并报考相应岗位。不接受现场、邮寄、电子邮件等其他报名方式。
信息查询:本招聘过程相关信息均在本院网站(www.hzszlyy.com)公布,请应聘人员及时查询。
注:应聘材料通过审核的考生,请按医院通知带应聘材料原件和复印件备审核。
杭州市红十字会医院
杭州市红十字会医院是一所市属三级甲等中西医结合综合医院。因医院业务发展需要,面向社会公开招聘高层次、紧缺专业人才19名。
联系人:王老师、傅老师
咨询电话:0571-56109517、56109516
招聘计划:
网上招聘系统报名:应聘者通过医院官网招聘系统(http://rc.hzhhyy.cn/apply/index.action)报名,按要求如实注册并填写信息、报考相应岗位。不接受现场、邮寄、电子邮件等其他报名方式。通知参加考试前请按规定随带应聘材料原件及复印件备资格审核。
信息查询:本招聘过程相关信息均在本院网站(http://rc.hzhhyy.cn/apply/index.action)“通知公告”栏目中公布,请应聘人员及时查询。
杭州市西溪医院
杭州市西溪医院为杭州市卫生健康委员会直属的事业单位,是一所集医、教、研为一体的三级甲等以肝病为特色的综合性医院。因医院业务发展需要,面向社会公开招聘高层次、紧缺专业人才19名。
联系人:徐老师、冯老师
咨询电话:0571-86481807、86481707
招聘计划:
网上招聘系统报名:http://zp.xixih.net。
不接受现场、邮寄、电子邮件等其他报名方式。
信息查询:本招聘过程相关信息均在本院招聘网站(http://zp.xixih.net)“最新通知公告”栏目中公布,请应聘人员及时查询。
杭州市第七人民医院
杭州市第七人民医院是一所市属三级甲等精神病专科医院。因医院发展需要,面向2021年普通高校应届毕业生及社会公开招聘事业编制高层次人才12名。
联系人:陈老师、吴老师
咨询电话:0571-85126521、85125991
招聘计划:
网上招聘系统报名:请各位考生登陆医院官网(www.hz7hospital.com)首页“诚聘英才-人才储备系统”栏目中,按要求如实填写信息并报考相应岗位。不接受现场、邮寄、电子邮件等其他报名方式。
信息查询:本招聘过程相关信息均在本院网站(www.hz7hospital.com)公布,请应聘人员及时查询。
注:通过官网在线提交应聘材料的,请按医院通知带应聘材料原件和复印件备审核。
杭州市中医院
杭州市中医院是杭州市卫健委所属的财政适当补助事业单位。因医院业务发展需要,面向社会公开招聘高层次、紧缺专业人才11名。
联系人:钟老师、于老师
咨询电话:0571-85216637、85827891
招聘计划:
注:工作经历以劳动(聘用)合同或社保记录为准,有关工作时间的计算截止日期为报名当日。
报名方式:网上报名网址:http://hztcm.hzhz.cn/
信息查询:本招聘过程相关信息均在本院网站(www.hztcm.net)“人事招聘”栏目中公布,请应聘人员及时查询。
应聘材料通过审核的考生,请按医院通知要求携带相关应聘材料原件和复印件备审核。
杭州市儿童医院
杭州市儿童医院是一所由杭州市政府全额投资建设的市属非营利性公立医院,经省卫生厅批准,按三级专科儿童医院建设,是财政适当补助事业单位。因医院业务发展需要,面向社会公开招聘高层次、紧缺专业人才11名。
联系人:赵老师、汪老师
咨询电话:0571-85450806
招聘计划:
注:工作经历以劳动(聘用)合同或社保记录为准。有关工作时间的计算截止日期为考生报名当日。
网上招聘系统报名:请各位考生登录医院官网(http://www.hzch.org),在首页“人才招聘”栏目内,按要求如实填写信息并报考相应岗位。不接受现场报名、邮寄、电子邮件等其他方式报名。
信息查询:本招聘过程相关信息均在本院网站(http://www.hzch.org)“人才招聘”栏目中公布,请应聘人员及时查询。
通知参加考试时需带应聘材料原件和复印件备审核。
杭州市妇产科医院
杭州市妇产科医院是杭州市卫健委所属的财政适当补助事业单位。因医院业务发展需要,面向社会公开招聘高层次、紧缺专业人才10名。
联系人:蒋老师、李老师
咨询电话:0571-56005030、56005016
招聘计划:
注:工作经历以劳动(聘用)合同或社保缴费记录为准,有关工作等时间的计算截止日期为考生报名当日。
系统报名:报考人员登录杭州市妇产科医院招聘网站(http://hzfckyyzp.ehrel.com/apply/index.action)进入招聘岗位注册个人基本信息,根据要求填写应聘报名表、上传材料扫描件,完成诚信确认。在院方通知参加原件审核时,需随带应聘材料原件备审核。
本单位不接受邮寄、现场报名、邮箱投递方式报名。
信息查询:本招聘过程相关信息均在本院招聘网站(http://hzfckyyzp.ehrel.com/apply/index.action)“通知公告”栏目中公布,请应聘人员及时查询。
杭州市丁桥医院
杭州市丁桥医院(杭州市中医院丁桥院区)是杭州市卫健委所属的财政适当补助事业单位,按照三级甲等医院标准建设的综合性中医院。因医院筹建和发展的需要,面向社会公开招聘高层次、紧缺专业人才8名。
杭州市老年病医院
杭州市老年病医院(杭州市第一人民医院城北院区)为杭州市卫生健康委员会直属的财政适当补助事业单位,是杭州市第一人民医院集团成员单位,经省卫健委批准,按三级老年病专科医院建设。因医院业务发展需要,面向社会公开招聘高层次、紧缺专业人才39名。
联系人:朱老师、莫老师
咨询电话:0571-56070633、56070630
招聘计划:
网上招聘系统报名:请各位考生登录医院官网( http://www.hz-hospital.com/),点击首页“人才招聘”,进入我院招聘系统网址(http://zp.hz-hospital.com/)按要求如实填写信息并报考相应岗位。
除上述报名方式外,不接受现场、邮寄、电子邮件等其他报名方式。
信息查询:本招聘过程相关信息均在本院招聘网站(http://zp.hz-hospital.com/)“最新通知公告”栏目中公布,请应聘人员及时查询。
杭州市五云山医院
杭州市五云山医院(杭州市第一人民医院五云山院区)为杭州市卫生健康委员会直属的财政适当补助事业单位,是杭州市第一人民医院集团成员单位,经市卫生健康委批准,按二级综合性医院建设。因医院业务发展需要,面向社会公开招聘高层次、紧缺专业人才8名。
联系人:张老师、金老师
咨询电话:0571-86591844-1805
网上招聘系统报名:请各位考生登录医院官网(www.hzswysyy.com),在首页“信息公开”栏目内的“人才招聘”中,按要求如实填写信息并报考相应岗位。
除上述报名方式外,不接受现场、邮寄、电子邮件等其他方式报名。
信息查询:本招聘过程相关信息均在医院官网(www.hzswysyy.com)首页“信息公开”栏目内的“人才招聘”中公布,请应聘人员及时查询。
杭州市第九人民医院
杭州市第九人民医院(杭州市第一人民医院钱塘院区)为杭州市卫生健康委员会直属的财政适当补助事业单位。因医院业务发展需要,面向社会公开招聘高层次、紧缺专业人才32名。
联系人:陈老师、曹老师、张老师
咨询电话:0571-82906115、82906123
网上招聘系统报名:请各位考生登录医院官网(http://zp.hz9hospital.com/),在通知公告中,按要求如实填写信息并报考相应岗位。仅接受网上招聘系统报名,不接受现场、邮寄、电子邮件等其他报名方式。
信息查询:本招聘过程相关信息均在本院网站“通知公告”栏目中公布,请应聘人员及时查询。
杭州市疾病预防控制中心
杭州市疾病预防控制中心是杭州市卫生健康委员会所属财政补助事业单位。因业务发展需要,面向社会公开招聘高层次人才2名。
联系人:林老师、李老师
咨询电话:0571-85100107、85176729
招聘计划:
联系方式:
电子邮件报名:应聘者将报名材料扫描件或电子稿发至hzjkzp@126.com。通过电子邮件投递的,请务必在“邮件主题”上标明:杭州市疾控+高层次+岗位名称+姓名。
邮寄报名:应聘者将报名材料复印件邮寄至杭州市江干区明石路568号,杭州市疾病预防控制中心组织人事科,邮编:310021。
现场报名:应聘者将报名材料原件和复印件交至杭州市疾病预防控制中心组织人事科进行报名(上午8:30—11:30,下午2:00—4:30,节假日、双休日除外)。地址:杭州市江干区明石路568号杭州市公共卫生中心4号楼704室。
信息查询:本招聘过程相关信息均在杭州市卫生健康委官网(http://wsjkw.hangzhou.gov.cn/)首页“人事信息”-“事业单位考试”-“事业单位招聘公示”中进行公布,请应聘人员及时查询。
通过电子邮件或邮寄方式提交应聘材料的,通知参加考试时需带应聘材料原件备审核。
浙江省杭州市急救中心
浙江省杭州市急救中心是杭州市卫生健康委员会直属的财政适当补助事业单位。因急救业务发展需要,面向社会公开招聘紧缺专业人才2名。
联系人:郑老师
咨询电话:0571-56036113
招聘计划:
报名方式:
现场报名:应聘者将报名材料原件和复印件交至浙江省杭州市急救中心人事科(杭州市上城区明石路568号杭州市公共卫生中心1号楼402室),上午8:30-11:30,下午2:00-4:30,节假日、双休日除外。
电子邮件报名:应聘者将报名材料扫描件或电子稿发rsk56036113@163.com(邮件标题内容需注明“公开招聘报考单位+紧缺专业+岗位+姓名”);通过电子邮件方式提交应聘材料的,请在工作日电话和浙江省杭州市急救中心人事科确认(联系电话:0571-56036113),否则视作无效。
邮寄报名:应聘者将报名材料复印件邮寄至杭州市上城区明石路568号,浙江省杭州市急救中心人事科(请用EMS,以邮戳或快递签收时间为准) 邮编:310021。
通过电子邮件或邮寄方式提交应聘材料的,通知参加考试时需带应聘材料原件以备审核。
总结:以上内容就是对于杭州市人力资源和社会保障网,进入杭州市人力资源和社会保障网的详细介绍,文章内容部分转载自互联网,希望对您了解杭州市人力资源和社会保障网有帮助和参考的价值。
版权声明
本站搜集来源于网络,如侵犯到任何版权问题,请立即告知本站,本站将及时予与删除并致以最深的歉意。
