导读: 1总则1.0.1为加强建筑屋面的质量管理,统一屋面的质量验收,保证其功能和质量,特制定本规范。 1.0.2本规范适用于房屋建筑的屋面工程。 1.0.3屋面工程的设计和施工应符合现行国家标准《屋面工程技术规范》GB 50345的有关规定。 房间1.0.4
建筑地面工程施工质量验收规范,建筑地面工程施工质量验收规范最新
1总则
1.0.1 为了加强建筑屋面工程质量管理,统一屋面工程的质量验收,保证其功能和质量,制定本规范。
1.0.2 本规范适用于房屋建筑屋面工程的质量验收。
1. 0.3 屋面工程的设计和施工,应符合现行国家标准《屋面工程技术规范》GB 50345的有关规定。
1.0.4 屋面工程的施工应遵守国家有关环境保护、建筑节能和防火安全等有关规定。
1.0.5 屋面工程的质量验收除应符合本规范外,尚应符合国家现行有关标准的规定。
2 术 语
2.0.1 隔汽层 vapor barrier阻止室内水蒸气渗透到保温层内的构造层。
2.0.2 保温层 thermal insuladon layer减少屋面热交换作用的构造层。
2.0.3 防水层 waterproof layer能够隔绝水而不使水向建筑物内部渗透的构造层。
2.0.4 隔离层 isolation layer消除相邻两种材料之间粘结力、机械咬合力、化学反应等不利影响的构造层。
2.0.5 保护层 protection layer对防水层或保温层起防护作用的构造层。
2.0.6 隔热层 insulation layer减少太阳辐射热向室内传递的构造层。
2.0.7 复合防水层 compound waterproof layer由彼此相容的卷材和涂料组合而成的防水层。
2.0.8 附加层 additional layer在易渗漏及易破损部位设置的卷材或涂膜加强层。
2.0.9 瓦面 bushing surface在屋顶最外面铺盖块瓦或沥青瓦,具有防水和装饰功能的构造层。
2.0.10 板面 running surface在屋顶最外面铺盖金属板或玻璃板,具有防水和装饰功能的构造层。
2.0.11 防水垫层 waterproof leveling layer设置在瓦材或金属板材下面,起防水、防潮作用的构造层。
2.0.12 持钉层 nail-supporting layer能握裹固定钉的瓦屋面构造层。
2.0.13 纤维材料 fiber material将熔融岩石、矿渣、玻璃等原料经高温熔化,采用离心法或气体喷射法制成的板状或毡状纤维制品。
2.0.14 喷涂硬泡聚氨酯 spraying polyurethane foam以异氰酸酯、多元醇为主要原料加入发泡剂等添加剂,现场使用专用喷涂设备在基层上连续多遍喷涂发泡聚氨酯后,形成无接缝的硬泡体。
2.0.15 现浇泡沫混凝土 cast foam concrete用物理方法将发泡剂水溶液制备成泡沫,再将泡沫加入到由水泥、集料、掺合料、外加剂和水等制成的料浆中,经混合搅拌、现场浇筑、自然养护而成的轻质多孔混凝土。
2.0.16 玻璃采光顶 glass lighting roof由玻璃透光面板与支承体系组成的屋顶。
3 基本规定
3.0.1 屋面工程应根据建筑物的性质、重要程度、使用功能要求,按不同屋面防水等级进行设防。屋面防水等级和设防要求应符合现行国家标准《屋面工程技术规范》GB 50345的有关规定。
3.0.2 施工单位应取得建筑防水和保温工程相应等级的资质证书;作业人员应持证上岗。
3.0.3 施工单位应建立、健全施工质量的检验制度,严格工序管理,做好隐蔽工程的质量检查和记录。
3.0.4 屋面工程施工前应通过图纸会审,施工单位应掌握施工图中的细部构造及有关技术要求;施工单位应编制屋面工程专项施工方案,并应经监理单位或建设单位审查确认后执行。
3.0.5 对屋面工程采用的新技术,应按有关规定经过科技成果鉴定、评估或新产品、新技术鉴定。施工单位应对新的或首次采用的新技术进行工艺评价,并应制定相应技术质量标准。
3.0.6 屋面工程所用的防水、保温材料应有产品合格证书和性能检测报告,材料的品种、规格、性能等必须符合国家现行产品标准和设计要求。产品质量应由经过省级以上建设行政主管部门对其资质认可和质量技术监督部门对其计量认证的质量检测单位进行检测。
3.0.7 防水、保温材料进场验收应符合下列规定: 1 应根据设计要求对材料的质量证明文件进行检查,并应经监理工程师或建设单位代表确认,纳入工程技术档案; 2 应对材料的品种、规格、包装、外观和尺寸等进行检查验收,并应经监理工程师或建设单位代表确认,形成相应验收记录; 3 防水、保温材料进场检验项目及材料标准应符合本规范附录A和附录B的规定。材料进场检验应执行见证取样送检制度,并应提出进场检验报告; 4 进场检验报告的全部项目指标均达到技术标准规定应为合格;不合格材料不得在工程中使用。
3.0.8 屋面工程使用的材料应符合国家现行有关标准对材料有害物质限量的规定,不得对周围环境造成污染。
3.0.9 屋面工程各构造层的组成材料,应分别与相邻层次的材料相容。
3.0.10 屋面工程施工时,应建立各道工序的自检、交接检和专职人员检查的“三检”制度,并应有完整的检查记录。每道工序施工完成后,应经监理单位或建设单位检查验收,并应在合格后再进行下道工序的施工。
3.0.11 当进行下道工序或相邻工程施工时,应对屋面已完成的部分采取保护措施。伸出屋面的管道、设备或预埋件等;应在保温层和防水层施工前安设完毕。屋面保温层和防水层完工后,不得进行凿孔、打洞或重物冲击等有损屋面的作业。
3.0.12 屋面防水工程完工后,应进行观感质量检查和雨后观察或淋水、蓄水试验,不得有渗漏和积水现象。
3.0.13 屋面工程各子分部工程和分项工程的划分,应符合表3.0.13的要求。
3.0.14 屋面工程各分项工程宜按屋面面积每500m2~1000m2划分为一个检验批,不足500m2应按一个检验批;每个检验批的抽检数量应按本规范第4~8章的规定执行。
4 基层与保护工程
4.1 一般规定
4.1.1 本章适用于与屋面保温层、防水层相关的找坡层、找平层、隔汽层、隔离层、保护层等分项工程的施工质量验收。
4.1.2 屋面混凝土结构层的施工,应符合现行国家标准《混凝土结构工程施工质量验收规范》GB 50204的有关规定。
4.1.3 屋面找坡应满足设计排水坡度要求,结构找坡不应小于3%,材料找坡宜为2%;檐沟、天沟纵向找坡不应小于1%,沟底水落差不得超过200mm。
4.1.4 上人屋面或其他使用功能屋面,其保护及铺面的施工除应符合本章的规定外,尚应符合现行国家标准《建筑地面工程施工质量验收规范》GB 50209等的有关规定。
4.1.5 基层与保护工程各分项工程每个检验批的抽检数量,应按屋面面积每100m2抽查一处,每处应为10m2,且不得少于3处。
4.2 找坡层和找平层
4.2.1 装配式钢筋混凝土板的板缝嵌填施工,应符合下列要求: 1 嵌填混凝土时板缝内应清理干净,并应保持湿润; 2 当板缝宽度大于40mm或上窄下宽时,板缝内应按设计要求配置钢筋; 3 嵌填细石混凝土的强度等级不应低于C20,嵌填深度宜低于板面10mm~20mm,且应振捣密实和浇水养护; 4 板端缝应按设计要求增加防裂的构造措施。
4.2.2 找坡层宜采用轻骨料混凝土;找坡材料应分层铺设和适当压实,表面应平整。
4.2.3 找平层宜采用水泥砂浆或细石混凝土;找平层的抹平工序应在初凝前完成,压光工序应在终凝前完成,终凝后应进行养护。
4.2.4 找平层分格缝纵横间距不宜大于6m,分格缝的宽度宜为5mm~20mm。
4.2.5 找坡层和找平层所用材料的质量及配合比,应符合设计要求。 检验方法:检查出厂合格证、质量检验报告和计量措施。
4.2.6 找坡层和找平层的排水坡度,应符合设计要求。 检验方法:坡度尺检查。
4.2.7 找平层应抹平、压光,不得有酥松、起砂、起皮现象。 检验方法:观察检查。
4.2.8 卷材防水层的基层与突出屋面结构的交接处,以及基层的转角处,找平层应做成圆弧形,且应整齐平顺。 检验方法:观察检查。
4.2.9 找平层分格缝的宽度和间距,均应符合设计要求。 检验方法:观察和尺量检查。
4.2.10 找坡层表面平整度的允许偏差为7mm,找平层表面平整度的允许偏差为5mm。 检验方法:2m靠尺和塞尺检查。
4.3 隔 汽 层
4.3.1 隔汽层的基层应平整、干净、干燥。
4.3.2 隔汽层应设置在结构层与保温层之间;隔汽层应选用气密性、水密性好的材料。
4.3.3 在屋面与墙的连接处,隔汽层应沿墙面向上连续铺设,高出保温层上表面不得小于150mm。
4.3.4 隔汽层采用卷材时宜空铺,卷材搭接缝应满粘,其搭接宽度不应小于80mm;隔汽层采用涂料时,应涂刷均匀。
4.3.5 穿过隔汽层的管线周围应封严,转角处应无折损;隔汽层凡有缺陷或破损的部位,均应进行返修。
4.3.6 隔汽层所用材料的质量,应符合设计要求。 检验方法:检查出厂合格证、质量检验报告和进场检验报告。
4.3.7 隔汽层不得有破损现象。 检验方法:观察检查。
4.3.8 卷材隔汽层应铺设平整,卷材搭接缝应粘结牢固,密封应严密,不得有扭曲、皱折和起泡等缺陷。 检验方法:观察检查。
4.3.9 涂膜隔汽层应粘结牢固,表面平整,涂布均匀,不得有堆积、起泡和露底等缺陷。 检验方法:观察检查。
4.4 隔 离 层
4.4.1 块体材料、水泥砂浆或细石混凝土保护层与卷材、涂膜防水层之间,应设置隔离层。
4.4.2 隔离层可采用干铺塑料膜、土工布、卷材或铺抹低强度等级砂浆。
4.4.3 隔离层所用材料的质量及配合比,应符合设计要求。 检验方法:检查出厂合格证和计量措施。
4.4.4 隔离层不得有破损和漏铺现象。 检验方法:观察检查。
4.4.5 塑料膜、土工布、卷材应铺设平整,其搭接宽度不应小于50mm,不得有皱折。 检验方法:观察和尺量检查。
4.4.6 低强度等级砂浆表面应压实、平整,不得有起壳、起砂现象。 检验方法:观察检查。
4.5 保 护 层
4.5.1 防水层上的保护层施工,应待卷材铺贴完成或涂料固化成膜,并经检验合格后进行。
4.5.2 用块体材料做保护层时,宜设置分格缝,分格缝纵横间距不应大于10m,分格缝宽度宜为20mm。
4.5.3 用水泥砂浆做保护层时,表面应抹平压光,并应设表面分格缝,分格面积宜为1m2。
4.5.4 用细石混凝土做保护层时,混凝土应振捣密实,表面应抹平压光,分格缝纵横间距不应大于6m。分格缝的宽度宜为10mm~20mm。
4.5.5 块体材料、水泥砂浆或细石混凝土保护层与女儿墙和山墙之间,应预留宽度为30mm的缝隙,缝内宜填塞聚苯乙烯泡沫塑料,并应用密封材料嵌填密实。
4.5.6 保护层所用材料的质量及配合比,应符合设计要求。 检验方法:检查出厂合格证、质量检验报告和计量措施。
4.5.7 块体材料、水泥砂浆或细石混凝土保护层的强度等级,应符合设计要求。 检验方法:检查块体材料、水泥砂浆或混凝土抗压强度试验报告。
4.5.8 保护层的排水坡度,应符合设计要求。 检验方法:坡度尺检查。
4.5.9 块体材料保护层表面应干净,接缝应平整,周边应顺直,镶嵌应正确,应无空鼓现象。 检查方法:小锤轻击和观察检查。
4.5.10 水泥砂浆、细石混凝土保护层不得有裂纹、脱皮、麻面和起砂等现象。 检验方法:观察检查。
4.5.11 浅色涂料应与防水层粘结牢固,厚薄应均匀,不得漏涂。 检验方法:观察检查。
4.5.12 保护层的允许偏差和检验方法应符合表4.5.12的规定。
5 保温与隔热工程
5.1 一般规定
5.1. 1 本章适用于板状材料、纤维材料、喷涂硬泡聚氨酯、现浇泡沫混凝土保温层和种植、架空、蓄水隔热层分项工程的施工质量验收。
5.1.2 铺设保温层的基层应平整、干燥和干净。
5.1.3 保温材料在施工过程中应采取防潮、防水和防火等措施。
5.1.4 保温与隔热工程的构造及选用材料应符合设计要求。
5.1.5 保温与隔热工程质量验收除应符合本章规定外;尚应符合现行国家标准《建筑节能工程施工质量验收规范》GB 50411的有关规定。
5.1.6 保温材料使用时的含水率,应相当于该材料在当地自然风干状态下的平衡含水率。
5.1.7 保温材料的导热系数、表观密度或干密度、抗压强度或压缩强度、燃烧性能,必须符合设计要求。
5.1.8 种植、架空、蓄水隔热层施工前,防水层均应验收合格。
5.1.9 保温与隔热工程各分项工程每个检验批的抽检数量,应按屋面面积每100m2抽查1处,每处应为10m2,且不得少于3处。
5.2 板状材料保温层
5.2.1 板状材料保温层采用干铺法施工时,板状保温材料应紧靠在基层表面上,应铺平垫稳;分层铺设的板块上下层接缝应相互错开,板间缝隙应采用同类材料的碎屑嵌填密实。
5.2.2 板状材料保温层采用粘贴法施工时,胶粘剂应与保温材料的材性相容,并应贴严、粘牢;板状材料保温层的平面接缝应挤紧拼严,不得在板块侧面涂抹胶粘剂,超过2mm的缝隙应采用相同材料板条或片填塞严实。
5.2.3 板状保温材料采用机械固定法施工时,应选择专用螺钉和垫片;固定件与结构层之间应连接牢固。
5.2.4 板状保温材料的质量,应符合设计要求。 检验方法:检查出厂合格证、质量检验报告和进场检验报告。
5.2.5 板状材料保温层的厚度应符合设计要求,其正偏差应不限,负偏差应为5%,且不得大于4mm。 检验方法:钢针插入和尺量检查。
5.2.6 屋面热桥部位处理应符合设计要求。 检验方法:观察检查。
5.2.7 板状保温材料铺设应紧贴基层,应铺平垫稳,拼缝应严密,粘贴应牢固。 检验方法:观察检查。
5.2.8 固定件的规格、数量和位置均应符合设计要求;垫片应与保温层表面齐平。 检验方法:观察检查。
5.2.9 板状材料保温层表面平整度的允许偏差为5mm。 检验方法:2m靠尺和塞尺检查。
5.2.10 板状材料保温层接缝高低差的允许偏差为2mm。 检验方法:直尺和塞尺检查。
5.3 纤维材料保温层
5.3.1 纤维材料保温层施工应符合下列规定: 1 纤维保温材料应紧靠在基层表面上,平面接缝应挤紧拼严,上下层接缝应相互错开; 2 屋面坡度较大时,宜采用金属或塑料专用固定件将纤维保温材料与基层固定; 3 纤维材料填充后,不得上人踩踏。
5.3.2 装配式骨架纤维保温材料施工时,应先在基层上铺设保温龙骨或金属龙骨,龙骨之间应填充纤维保温材料,再在龙骨上铺钉水泥纤维板。金属龙骨和固定件应经防锈处理,金属龙骨与基层之间应采取隔热断桥措施。
5.3.3 纤维保温材料的质量,应符合设计要求。 检验方法:检查出厂合格证、质量检验报告和进场检验报告。
5.3.4 纤维材料保温层的厚度应符合设计要求,其正偏差应不限,毡不得有负偏差,板负偏差应为4%,且不得大于3mm。 检验方法:钢针插入和尺量检查。
5.3.5 屋面热桥部位处理应符合设计要求。 检验方法:观察检查。
5.3.6 纤维保温材料铺设应紧贴基层,拼缝应严密,表面应平整。 检验方法:观察检查。
5.3.7 固定件的规格、数量和位置应符合设计要求;垫片应与保温层表面齐平。 检验方法:观察检查。
5.3.8 装配式骨架和水泥纤维板应铺钉牢固,表面应平整;龙骨间距和板材厚度应符合设计要求。 检验方法:观察和尺量检查。
5.3.9 具有抗水蒸气渗透外覆面的玻璃棉制品,其外覆面应朝向室内,拼缝应用防水密封胶带封严。 检验方法:观察检查。
5.4 喷涂硬泡聚氨酯保温层
5.4.1 保温层施工前应对喷涂设备进行调试,并应制备试样进行硬泡聚氨酯的性能检测。
5.4.2 喷涂硬泡聚氨酯的配比应准确计量,发泡厚度应均匀一致。
5.4.3 喷涂时喷嘴与施工基面的间距应由试验确定。
5.4.4 一个作业面应分遍喷涂完成,每遍厚度不宜大于15mm;当日的作业面应当日连续地喷涂施工完毕。
5.4.5 硬泡聚氨酯喷涂后20min内严禁上人;喷涂硬泡聚氨酯保温层完成后,应及时做保护层。
5.4.6 喷涂硬泡聚氨酯所用原材料的质量及配合比,应符合设计要求。 检验方法:检查原材料出厂合格证、质量检验报告和计量措施。
5.4.7 喷涂硬泡聚氨酯保温层的厚度应符合设计要求,其正偏差应不限,不得有负偏差。 检验方法:钢针插入和尺量检查。
5.4.8 屋面热桥部位处理应符合设计要求。 检验方法:观察检查。
5.4.9 喷涂硬泡聚氨酯应分遍喷涂,粘结应牢固,表面应平整,找坡应正确。 检验方法:观察检查。
5.4.10 喷涂硬泡聚氨酯保温层表面平整度的允许偏差为5mm。 检验方法:2m靠尺和塞尺检查。
5.5 现浇泡沫混凝土保温层
5.5.1 在浇筑泡沫混凝土前,应将基层上的杂物和油污清理干净;基层应浇水湿润,但不得有积水。
5.5.2 保温层施工前应对设备进行调试,并应制备试样进行泡沫混凝土的性能检测。
5.5.3 泡沫混凝土的配合比应准确计量,制备好的泡沫加入水泥料浆中应搅拌均匀。
5.5.4 浇筑过程中,应随时检查泡沫混凝土的湿密度。
5.5.5 现浇泡沫混凝土所用原材料的质量及配合比,应符合设计要求。 检验方法:检查原材料出厂合格证、质量检验报告和计量措施。
5.5.6 现浇泡沫混凝土保温层的厚度应符合设计要求,其正负偏差应为5%,且不得大于5mm。 检验方法:钢针插入和尺量检查。
5. 5.7 屋面热桥部位处理应符合设计要求。 检验方法:观察检查。
5.5.8 现浇泡沫混凝土应分层施工,粘结应牢固,表面应平整,找坡应正确。 检验方法:观察检查。
5.5.9 现浇泡沫混凝土不得有贯通性裂缝,以及疏松、起砂、起皮现象。 检验方法:观察检查。
5.5.10 现浇泡沫混凝土保温层表面平整度的允许偏差为5mm。 检验方法:2m靠尺和塞尺检查。
5.6 种植隔热层
5.6. 1 种植隔热层与防水层之间宜设细石混凝土保护层。
5.6.2 种植隔热层的屋面坡度大于20%时,其排水层、种植土层应采取防滑措施。
5.6.3 排水层施工应符合下列要求: 1 陶粒的粒径不应小于25mm,大粒径应在下,小粒径应在上。 2 凹凸形排水板宜采用搭接法施工,网状交织排水板宜采用对接法施工。 3 排水层上应铺设过滤层土工布。 4 挡墙或挡板的下部应设泄水孔,孔周围应放置疏水粗细骨料。
5.6.4 过滤层土工布应沿种植土周边向上铺设至种植土高度,并应与挡墙或挡板粘牢;土工布的搭接宽度不应小于100mm,接缝宜采用粘合或缝合。
5.6.5 种植土的厚度及自重应符合设计要求。种植土表面应低于挡墙高度100mm。
5.6.6 种植隔热层所用材料的质量,应符合设计要求。 检验方法:检查出厂合格证和质量检验报告。
5.6.7 排水层应与排水系统连通。 检验方法:观察检查。
5.6.8 挡墙或挡板泄水孔的留设应符合设计要求,并不得堵塞。 检验方法:观察和尺量检查。
5.6. 9 陶粒应铺设平整、均匀,厚度应符合设计要求。 检验方法:观察和尺量检查。
5.6.10 排水板应铺设平整,接缝方法应符合国家现行有关标准的规定。 检验方法:观察和尺量检查。
5.6.11 过滤层土工布应铺设平整、接缝严密,其搭接宽度的允许偏差为-10mm。 检验方法:观察和尺量检查。
5.6.12 种植土应铺设平整、均匀,其厚度的允许偏差为±5%,且不得大于30mm。 检验方法:尺量检查。
5.7 架空隔热层
5.7.1 架空隔热层的高度应按屋面宽度或坡度大小确定。设计无要求时,架空隔热层的高度宜为180mm~300mm。
5.7.2 当屋面宽度大于10m时,应在屋面中部设置通风屋脊,通风口处应设置通风箅子。
5.7.3 架空隔热制品支座底面的卷材、涂膜防水层,应采取加强措施。
5.7.4 架空隔热制品的质量应符合下列要求: 1 非上人屋面的砌块强度等级不应低于MU7.5;上人屋面的砌块强度等级不应低于MU10。 2 混凝土板的强度等级不应低于C20,板厚及配筋应符合设计要求。
5.7.5 架空隔热制品的质量,应符合设计要求。 检验方法:检查材料或构件合格证和质量检验报告。
5.7.6 架空隔热制品的铺设应平整、稳固,缝隙勾填应密实。 检验方法:观察检查。
5.7.7 架空隔热制品距山墙或女儿墙不得小于250mm。 检验方法:观察和尺量检查。
5.7.8 架空隔热层的高度及通风屋脊、变形缝做法,应符合设计要求。 检验方法:观察和尺量检查。
5.7.9 架空隔热制品接缝高低差的允许偏差为3mm。 检验方法:直尺和塞尺检查。
5.8 蓄水隔热层
5.8.1 蓄水隔热层与屋面防水层之间应设隔离层。
5.8.2 蓄水池的所有孔洞应预留,不得后凿;所设置的给水管、排水管和溢水管等,均应在蓄水池混凝土施工前安装完毕。
5.8.3 每个蓄水区的防水混凝土应一次浇筑完毕,不得留施工缝。
5.8.4 防水混凝土应用机械振捣密实,表面应抹平和压光,初凝后应覆盖养护,终凝后浇水养护不得少于14d;蓄水后不得断水。
5.8.5 防水混凝土所用材料的质量及配合比,应符合设计要求。 检验方法:检查出厂合格证、质量检验报告、进场检验报告和计量措施。
5.8.6 防水混凝土的抗压强度和抗渗性能,应符合设计要求。 检验方法:检查混凝土抗压和抗渗试验报告。
5.8.7 蓄水池不得有渗漏现象。 检验方法:蓄水至规定高度观察检查。
5.8.8 防水混凝土表面应密实、平整,不得有蜂窝、麻面、露筋等缺陷。 检验方法:观察检查。
5.8.9 防水混凝土表面的裂缝宽度不应大于0.2mm,并不得贯通。 检验方法:刻度放大镜检查。
5.8.10 蓄水池上所留设的溢水口、过水孔、排水管、溢水管等,其位置、标高和尺寸均应符合设计要求。 检验方法:观察和尺量检查。
5.8.11 蓄水池结构的允许偏差和检验方法应符合表5.8.11的规定。
6 防水与密封工程
6.1 一般规定
6.1.1 本章适用于卷材防水层、涂膜防水层、复合防水层和接缝密封防水等分项工程的施工质量验收。
6.1.2 防水层施工前,基层应坚实、平整、干净、干燥。
6.1.3 基层处理剂应配比准确,并应搅拌均匀;喷涂或涂刷基层处理剂应均匀一致,待其干燥后应及时进行卷材、涂膜防水层和接缝密封防水施工。
6.1.4 防水层完工并经验收合格后,应及时做好成品保护。
6.1.5 防水与密封工程各分项工程每个检验批的抽检数量,防水层应按屋面面积每100m2抽查一处,每处应为10m2,且不得少于3处;接缝密封防水应按每50m抽查一处,每处应为5m,且不得少于3处。
6.2 卷材防水层
6.2.1 屋面坡度大于25%时,卷材应采取满粘和钉压固定措施。
6.2. 2 卷材铺贴方向应符合下列规定: 1 卷材宜平行屋脊铺贴; 2 上下层卷材不得相互垂直铺贴。
6.2.3 卷材搭接缝应符合下列规定: 1 平行屋脊的卷材搭接缝应顺流水方向,卷材搭接宽度应符合表6.2.3的规定; 2 相邻两幅卷材短边搭接缝应错开,且不得小于500mm; 3 上下层卷材长边搭接缝应错开,且不得小于幅宽的1/3。
6.2.4 冷粘法铺贴卷材应符合下列规定: 1 胶粘剂涂刷应均匀,不应露底,不应堆积; 2 应控制胶粘剂涂刷与卷材铺贴的间隔时间; 3 卷材下面的空气应排尽,并应辊压粘牢固; 4 卷材铺贴应平整顺直,搭接尺寸应准确,不得扭曲、皱折; 5 接缝口应用密封材料封严,宽度不应小于10mm。
6.2.5 热粘法铺贴卷材应符合下列规定: 1 熔化热熔型改性沥青胶结料时,宜采用专用导热油炉加热,加热温度不应高于200℃,使用温度不宜低于180℃; 2 粘贴卷材的热熔型改性沥青胶结料厚度宜为1.0mm~1.5mm; 3 采用热熔型改性沥青胶结料粘贴卷材时,应随刮随铺,并应展平压实。
6.2.6 热熔法铺贴卷材应符合下列规定: 1 火焰加热器加热卷材应均匀,不得加热不足或烧穿卷材; 2 卷材表面热熔后应立即滚铺,卷材下面的空气应排尽,并应辊压粘贴牢固; 3 卷材接缝部位应溢出热熔的改性沥青胶,溢出的改性沥青胶宽度宜为8mm; 4 铺贴的卷材应平整顺直,搭接尺寸应准确,不得扭曲、皱折; 5 厚度小于3mm的高聚物改性沥青防水卷材,严禁采用热熔法施工。
6.2.7 自粘法铺贴卷材应符合下列规定: 1 铺贴卷材时,应将自粘胶底面的隔离纸全部撕净; 2 卷材下面的空气应排尽,并应辊压粘贴牢固; 3 铺贴的卷材应平整顺直,搭接尺寸应准确,不得扭曲、皱折; 4 接缝口应用密封材料封严,宽度不应小于10mm; 5 低温施工时,接缝部位宜采用热风加热,并应随即粘贴牢固。
6.2.8 焊接法铺贴卷材应符合下列规定: 1 焊接前卷材应铺设平整、顺直,搭接尺寸应准确,不得扭曲、皱折; 2 卷材焊接缝的结合面应干净、干燥,不得有水滴、油污及附着物; 3 焊接时应先焊长边搭接缝,后焊短边搭接缝; 4 控制加热温度和时间,焊接缝不得有漏焊、跳焊、焊焦或焊接不牢现象; 5 焊接时不得损害非焊接部位的卷材。
6.2.9 机械固定法铺贴卷材应符合下列规定: 1 卷材应采用专用固定件进行机械固定; 2 固定件应设置在卷材搭接缝内,外露固定件应用卷材封严; 3 固定件应垂直钉入结构层有效固定,固定件数量和位置应符合设计要求; 4 卷材搭接缝应粘结或焊接牢固,密封应严密; 5 卷材周边800mm范围内应满粘。
6.2.10 防水卷材及其配套材料的质量,应符合设计要求。 检验方法;检查出厂合格证、质量检验报告和进场检验报告。
6.2.11 卷材防水层不得有渗漏和积水现象。 检验方法:雨后观察或淋水、蓄水试验。
6.2.12 卷材防水层在檐口、檐沟、天沟、水落口、泛水、变形缝和伸出屋面管道的防水构造,应符合设计要求。 检验方法:观察检查。
6.2.13 卷材的搭接缝应粘结或焊接牢固,密封应严密,不得扭曲、皱折和翘边。 检验方法:观察检查。
6.2.14 卷材防水层的收头应与基层粘结,钉压应牢固,密封应严密。 检验方法:观察检查。
6.2.15 卷材防水层的铺贴方向应正确,卷材搭接宽度的允许偏差为-10mm。 检验方法:观察和尺量检查。
6.2.16 屋面排汽构造的排汽道应纵横贯通,不得堵塞;排汽管应安装牢固,位置应正确,封闭应严密。 检验方法:观察检查。6.3 涂膜防水层
6.3.1 防水涂料应多遍涂布,并应待前一遍涂布的涂料干燥成膜后,再涂布后一遍涂料,且前后两遍涂料的涂布方向应相互垂直。
6.3.2 铺设胎体增强材料应符合下列规定: 1 胎体增强材料宜采用聚酯无纺布或化纤无纺布; 2 胎体增强材料长边搭接宽度不应小于50mm,短边搭接宽度不应小于70mm; 3 上下层胎体增强材料的长边搭接缝应错开,且不得小于幅宽的1/3; 4 上下层胎体增强材料不得相互垂直铺设。
6.3.3 多组分防水涂料应按配合比准确计量,搅拌应均匀,并应根据有效时间确定每次配制的数量。
6.3.4 防水涂料和胎体增强材料的质量,应符合设计要求。 检验方法:检查出厂合格证、质量检验报告和进场检验报告。
6.3.5 涂膜防水层不得有渗漏和积水现象。 检验方法:雨后观察或淋水、蓄水试验。
6.3.6 涂膜防水层在檐口、檐沟、天沟、水落口、泛水、变形缝和伸出屋面管道的防水构造,应符合设计要求。 检验方法:观察检查。
6.3.7 涂膜防水层的平均厚度应符合设计要求,且最小厚度不得小于设计厚度的80%。 检验方法:针测法或取样量测。
6.3.8 涂膜防水层与基层应粘结牢固,表面应平整,涂布应均匀,不得有流淌、皱折、起泡和露胎体等缺陷。 检验方法:观察检查。
6.3.9 涂膜防水层的收头应用防水涂料多遍涂刷。 检验方法:观察检查。
6.3.10 铺贴胎体增强材料应平整顺直,搭接尺寸应准确,应排除气泡,并应与涂料粘结牢固;胎体增强材料搭接宽度的允许偏差为-10mm。 检验方法:观察和尺量检查。
6.4 复合防水层
6.4.1 卷材与涂料复合使用时,涂膜防水层宜设置在卷材防水层的下面。 6.4.2 卷材与涂料复合使用时,防水卷材的粘结质量应符合表6.4.2的规定。
6. 4.3 复合防水层施工质量应符合本规范第6.2节和第6.3节的有关规定。
6.4.4 复合防水层所用防水材料及其配套材料的质量,应符合设计要求。 检验方法:检查出厂合格证、质量检验报告和进场检验报告。
6.4.5 复合防水层不得有渗漏和积水现象。 检验方法:雨后观察或淋水、蓄水试验。
6.4.6 复合防水层在天沟、檐沟、檐口、水落口、泛水、变形缝和伸出屋面管道的防水构造,应符合设计要求。 检验方法:观察检查。
6. 4.7 卷材与涂膜应粘贴牢固,不得有空鼓和分层现象。 检验方法:观察检查。
6.4.8 复合防水层的总厚度应符合设计要求。 检验方法:针测法或取样量测。
6.5 接缝密封防水
6.5.1 密封防水部位的基层应符合下列要求: 1 基层应牢固,表面应平整、密实,不得有裂缝、蜂窝、麻面、起皮和起砂现象; 2 基层应清洁、干燥,并应无油污、无灰尘; 3 嵌入的背衬材料与接缝壁间不得留有空隙; 4 密封防水部位的基层宜涂刷基层处理剂,涂刷应均匀,不得漏涂。
6.5.2 多组分密封材料应按配合比准确计量,拌合应均匀,并应根据有效时间确定每次配制的数量。
6.5.3 密封材料嵌填完成后,在固化前应避免灰尘、破损及污染,且不得踩踏。
6.5.4 密封材料及其配套材料的质量,应符合设计要求。 检验方法:检查出厂合格证、质量检验报告和进场检验报告。
6.5.5 密封材料嵌填应密实、连续、饱满,粘结牢固,不得有气泡、开裂、脱落等缺陷。 检验方法:观察检查。
6.5.6 密封防水部位的基层应符合本规范第6.5.1条的规定。 检验方法:观察检查。
6.5.7 接缝宽度和密封材料的嵌填深度应符合设计要求,接缝宽度的允许偏差为±10%。 检验方法:尺量检查。
6.5.8 嵌填的密封材料表面应平滑,缝边应顺直,应无明显不平和周边污染现象。 检验方法:观察检查。
7 瓦面与板面工程
7.1 一般规定
7.1.1 本章适用于烧结瓦、混凝土瓦、沥青瓦和金属板、玻璃采光顶铺装等分项工程的施工质量验收。
7.1.2 瓦面与板面工程施工前,应对主体结构进行质量验收,并应符合现行国家标准《混凝土结构工程施工质量验收规范》GB 50204、《钢结构工程施工质量验收规范》GB 50205和《木结构工程施工质量验收规范》GB 50206的有关规定。
7.1.3 木质望板、檩条、顺水条、挂瓦条等构件,均应做防腐、防蛀和防火处理;金属顺水条、挂瓦条以及金属板、固定件,均应做防锈处理。
7.1.4 瓦材或板材与山墙及突出屋面结构的交接处,均应做泛水处理。
7.1.5 在大风及地震设防地区或屋面坡度大于100%时,瓦材应采取固定加强措施。
7.1.6 在瓦材的下面应铺设防水层或防水垫层,其品种、厚度和搭接宽度均应符合设计要求。
7.1.7 严寒和寒冷地区的檐口部位,应采取防雪融冰坠的安全措施。
7.1.8 瓦面与板面工程各分项工程每个检验批的抽检数量,应按屋面面积每100m2抽查一处,每处应为10m2,且不得少于3处。
7.2 烧结瓦和混凝土瓦铺装
7.2.1 平瓦和脊瓦应边缘整齐,表面光洁,不得有分层、裂纹和露砂等缺陷;平瓦的瓦爪与瓦槽的尺寸应配合。
7.2.2 基层、顺水条、挂瓦条的铺设应符合下列规定: 1 基层应平整、干净、干燥;持钉层厚度应符合设计要求; 2 顺水条应垂直正脊方向铺钉在基层上,顺水条表面应平整,其间距不宜大于500mm; 3 挂瓦条的间距应根据瓦片尺寸和屋面坡长经计算确定; 4 挂瓦条应铺钉平整、牢固,上棱应成一直线。
7.2.3 挂瓦应符合下列规定: 1 挂瓦应从两坡的檐口同时对称进行。瓦后爪应与挂瓦条挂牢,并应与邻边、下面两瓦落槽密合; 2 檐口瓦、斜天沟瓦应用镀锌铁丝拴牢在挂瓦条上,每片瓦均应与挂瓦条固定牢固; 3 整坡瓦面应平整,行列应横平竖直,不得有翘角和张口现象; 4 正脊和斜脊应铺平挂直,脊瓦搭盖应顺主导风向和流水方向。
7.2.4 烧结瓦和混凝土瓦铺装的有关尺寸,应符合下列规定: 1 瓦屋面檐口挑出墙面的长度不宜小于300mm; 2 脊瓦在两坡面瓦上的搭盖宽度,每边不应小于40mm; 3 脊瓦下端距坡面瓦的高度不宜大于80mm; 4 瓦头伸入檐沟、天沟内的长度宜为50mm~70mm; 5 金属檐沟、天沟伸入瓦内的宽度不应小于150mm; 6 瓦头挑出檐口的长度宜为50mm~70mm; 7 突出屋面结构的侧面瓦伸入泛水的宽度不应小于50mm。
7.2.5 瓦材及防水垫层的质量,应符合设计要求。 检验方法:检查出厂合格证、质量检验报告和进场检验报告。
7.2.6 烧结瓦、混凝土瓦屋面不得有渗漏现象。 检验方法:雨后观察或淋水试验。
7.2.7 瓦片必须铺置牢固。在大风及地震设防地区或屋面坡度大于100%时,应按设计要求采取固定加强措施。
检验方法:观察或手扳检查。
7.2.8 挂瓦条应分档均匀,铺钉应平整、牢固;瓦面应平整,行列应整齐,搭接应紧密,檐口应平直。 检验方法:观察检查。
7.2.9 脊瓦应搭盖正确,间距应均匀,封固应严密;正脊和斜脊应顺直,应无起伏现象。 检验方法:观察检查。
7.2.10 泛水做法应符合设计要求,并应顺直整齐、结合严密。 检验方法:观察检查。
7.2.11 烧结瓦和混凝土瓦铺装的有关尺寸,应符合设计要求。 检验方法:尺量检查。
7.3 沥青瓦铺装
7.3.1 沥青瓦应边缘整齐,切槽应清晰,厚薄应均匀,表面应无孔洞、楞伤、裂纹、皱折和起泡等缺陷。
7.3.2 沥青瓦应自檐口向上铺设,起始层瓦应由瓦片经切除垂片部分后制得,且起始层瓦沿檐口平行铺设并伸出檐口10mm,并应用沥青基胶粘材料与基层粘结;第一层瓦应与起始层瓦叠合,但瓦切口应向下指向檐口;第二层瓦应压在第一层瓦上且露出瓦切口,但不得超过切口长度。相邻两层沥青瓦的拼缝及切口应均匀错开。
7.3.3 铺设脊瓦时,宜将沥青瓦沿切口剪开分成三块作为脊瓦,并应用2个固定钉固定,同时应用沥青基胶粘材料密封;脊瓦搭盖应顺主导风向。
7.3.4 沥青瓦的固定应符合下列规定: 1 沥青瓦铺设时,每张瓦片不得少于4个固定钉,在大风地区或屋面坡度大于100%时,每张瓦片不得少于6个固定钉; 2 固定钉应垂直钉入沥青瓦压盖面,钉帽应与瓦片表面齐平; 3 固定钉钉入持钉层深度应符合设计要求; 4 屋面边缘部位沥青瓦之间以及起始瓦与基层之间,均应采用沥青基胶粘材料满粘。
7.3.5 沥青瓦铺装的有关尺寸应符合下列规定: 1 脊瓦在两坡面瓦上的搭盖宽度,每边不应小于150mm; 2 脊瓦与脊瓦的压盖面不应小于脊瓦面积的1/2; 3 沥青瓦挑出檐口的长度宜为10mm~20mm; 4 金属泛水板与沥青瓦的搭盖宽度不应小于100mm; 5 金属泛水板与突出屋面墙体的搭接高度不应小于250mm; 6 金属滴水板伸入沥青瓦下的宽度不应小于80mm。
7.3.6 沥青瓦及防水垫层的质量,应符合设计要求。 检验方法:检查出厂合格证、质量检验报告和进场检验报告。
7.3.7 沥青瓦屋面不得有渗漏现象。 检验方法:雨后观察或淋水试验。
7.3.8 沥青瓦铺设应搭接正确,瓦片外露部分不得超过切口长度。 检验方法:观察检查。
7.3.9 沥青瓦所用固定钉应垂直钉入持钉层,钉帽不得外露。 检验方法:观察检查。
7.3.10 沥青瓦应与基层粘钉牢固,瓦面应平整,檐口应平直。 检验方法:观察检查。
7.3.11 泛水做法应符合设计要求,并应顺直整齐、结合紧密。 检验方法:观察检查。
7.3.12 沥青瓦铺装的有关尺寸,应符合设计要求。 检验方法:尺量检查。
7.4 金属板铺装
7.4. 1 金属板材应边缘整齐,表面应光滑,色泽应均匀,外形应规则,不得有翘曲、脱膜和锈蚀等缺陷。
7.4.2 金属板材应用专用吊具安装,安装和运输过程中不得损伤金属板材。
7.4.3 金属板材应根据要求板型和深化设计的排板图铺设,并应按设计图纸规定的连接方式固定。
7.4.4 金属板固定支架或支座位置应准确,安装应牢固。
7.4.5 金属板屋面铺装的有关尺寸应符合下列规定: 1 金属板檐口挑出墙面的长度不应小于200mm; 2 金属板伸入檐沟、天沟内的长度不应小于100mm; 3 金属泛水扳与突出屋面墙体的搭接高度不应小于250mm; 4 金属泛水板、变形缝盖板与金属板的搭接宽度不应小于200mm; 5 金属屋脊盖板在两坡面金属板上的搭盖宽度不应小于250mm。
7.4.6 金属板材及其辅助材料的质量,应符合设计要求。 检验方法:检查出厂合格证、质量检验报告和进场检验报告。
7.4.7 金属板屋面不得有渗漏现象。 检验方法:雨后观察或淋水试验。
7. 4.8 金属板铺装应平整、顺滑,排水坡度应符合设计要求。 检验方法:坡度尺检查。
7.4.9 压型金属板的咬口锁边连接应严密、连续、平整,不得扭曲和裂口。 检验方法:观察检查。
7.4.10 压型金属板的紧固件连接应采用带防水垫圈的自攻螺钉,固定点应设在波峰上;所有自攻螺钉外露的部位均应密封处理。 检验方法:观察检查。
7.4.11 金属面绝热夹芯板的纵向和横向搭接,应符合设计要求。 检验方法:观察检查。
7.4.12 金属板的屋脊、檐口、泛水,直线段应顺直,曲线段应顺畅。 检验方法:观察检查。
7.4.13 金属板材铺装的允许偏差和检验方法,应符合表7.4.13的规定。
7.5 玻璃采光顶铺装
7.5.1 玻璃采光顶的预埋件应位置准确,安装应牢固。
7.5.2 采光顶玻璃及玻璃组件的制作,应符合现行行业标准《建筑玻璃采光顶》JG/T 231的有关规定。
7.5.3 采光顶玻璃表面应平整、洁净,颜色应均匀一致。
7.5.4 玻璃采光顶与周边墙体之间的连接,应符合设计要求。
7.5.5 采光顶玻璃及其配套材料的质量,应符合设计要求。 检验方法:检查出厂合格证和质量检验报告。
7.5.6 玻璃采光顶不得有渗漏现象。 检验方法:雨后观察或淋水试验。
7.5.7 硅酮耐候密封胶的打注应密实、连续、饱满,粘结应牢固,不得有气泡、开裂、脱落等缺陷。 检验方法:观察检查。
7.5.8 玻璃采光顶铺装应平整、顺直;排水坡度应符合设计要求。 检验方法:观察和坡度尺检查。
7.5.9 玻璃采光顶的冷凝水收集和排除构造,应符合设计要求。 检验方法:观察检查。
7.5.10 明框玻璃采光顶的外露金属框或压条应横平竖直,压条安装应牢固;隐框玻璃采光顶的玻璃分格拼缝应横平竖直,均匀一致。 检验方法:观察和手扳检查。
7.5.11 点支承玻璃采光顶的支承装置应安装牢固,配合应严密;支承装置不得与玻璃直接接触。 检验方法:观察检查。
7.5.12 采光顶玻璃的密封胶缝应横平竖直,深浅应一致,宽窄应均匀,应光滑顺直。 检验方法:观察检查。
7.5.13 明框玻璃采光顶铺装的允许偏差和检验方法,应符合表7.5.13的规定。
7.5.14 隐框玻璃采光顶铺装的允许偏差和检验方法,应符合表7.5.14的规定。
7.5.15 点支承玻璃采光顶铺装的允许偏差和检验方法,应符合表7.5.15的规定
8 细部构造工程
8.1 一般规定
8.1.1 本章适用于檐口、檐沟和天沟、女儿墙和山墙、水落口、变形缝、伸出屋面管道、屋面出入口、反梁过水孔、设施基座、屋脊、屋顶窗等分项工程的施工质量验收。
8.1.2 细部构造工程各分项工程每个检验批应全数进行检验。
8.1.3 细部构造所使用卷材、涂料和密封材料的质量应符合设计要求,两种材料之间应具有相容性。
8.1.4 屋面细部构造热桥部位的保温处理,应符合设计要求。
8.2 檐 口
8.2.1 檐口的防水构造应符合设计要求。 检验方法:观察检查。
8.2.2 檐口的排水坡度应符合设计要求;檐口部位不得有渗漏和积水现象。 检验方法:坡度尺检查和雨后观察或淋水试验。
8.2.3 檐口800mm范围内的卷材应满粘。 检验方法:观察检查。
8.2.4 卷材收头应在找平层的凹槽内用金属压条钉压固定,并应用密封材料封严。 检验方法:观察检查。
8.2.5 涂膜收头应用防水涂料多遍涂刷。 检验方法:观察检查。
8.2.6 檐口端部应抹聚合物水泥砂浆,其下端应做成鹰嘴和滴水槽。 检验方法:观察检查。
8.3 檐沟和天沟
8.3.1 檐沟、天沟的防水构造应符合设计要求。 检验方法:观察检查。
8.3.2 檐沟、天沟的排水坡度应符合设计要求;沟内不得有渗漏和积水现象。 检验方法:坡度尺检查和雨后观察或淋水、蓄水试验。
8.3.3 檐沟、天沟附加层铺设应符合设计要求。 检验方法:观察和尺量检查。
8.3.4 檐沟防水层应由沟底翻上至外侧顶部,卷材收头应用金属压条钉压固定,并应用密封材料封严;涂膜收头应用防水涂料多遍涂刷。 检验方法:观察检查。
8.3.5 檐沟外侧顶部及侧面均应抹聚合物水泥砂浆,其下端应做成鹰嘴或滴水槽。 检验方法:观察检查。
8.4 女儿墙和山墙
8.4.1 女儿墙和山墙的防水构造应符合设计要求。 检验方法:观察检查。
8.4.2 女儿墙和山墙的压顶向内排水坡度不应小于5%,压顶内侧下端应做成鹰嘴或滴水槽。 检验方法:观察和坡度尺检查。
8.4.3 女儿墙和山墙的根部不得有渗漏和积水现象。 检验方法:雨后观察或淋水试验。
8.4.4 女儿墙和山墙的泛水高度及附加层铺设应符合设计要求。 检验方法:观察和尺量检查。
8.4.5 女儿墙和山墙的卷材应满粘,卷材收头应用金属压条钉压固定,并应用密封材料封严。 检验方法:观察检查。
8.4.6 女儿墙和山墙的涂膜应直接涂刷至压顶下,涂膜收头应用防水涂料多遍涂刷。 检验方法:观察检查。
8.5 水 落 口
8.5.1 水落口的防水构造应符合设计要求。 检验方法:观察检查。
8. 5.2 水落口杯上口应设在沟底的最低处;水落口处不得有渗漏和积水现象。 检验方法:雨后观察或淋水、蓄水试验。
8. 5.3 水落口的数量和位置应符合设计要求;水落口杯应安装牢固。 检验方法:观察和手扳检查。
8.5.4 水落口周围直径500mm范围内坡度不应小于5%,水落口周围的附加层铺设应符合设计要求。 检验方法:观察和尺量检查。
8.5.5 防水层及附加层伸入水落口杯内不应小于50mm,并应粘结牢固。 检验方法:观察和尺量检查。
8.6 变 形 缝
8.6.1 变形缝的防水构造应符合设计要求。 检验方法:观察检查。
8.6.2 变形缝处不得有渗漏和积水现象。 检验方法:雨后观察或淋水试验。
8.6.3 变形缝的泛水高度及附加层铺设应符合设计要求。 检验方法:观察和尺量检查。
8.6.4 防水层应铺贴或涂刷至泛水墙的顶部。 检验方法:观察检查。
8.6.5 等高变形缝顶部宜加扣混凝土或金属盖板。混凝土盖板的接缝应用密封材料封严;金属盖板应铺钉牢固,搭接缝应顺流水方向,并应做好防锈处理。 检验方法:观察检查。
8.6.6 高低跨变形缝在高跨墙面上的防水卷材封盖和金属盖板,应用金属压条钉压固定,并应用密封材料封严。 检验方法:观察检查。
8.7 伸出屋面管道
8.7.1 伸出屋面管道的防水构造应符合设计要求。 检验方法:观察检查。
8.7.2 伸出屋面管道根部不得有渗漏和积水现象。 检验方法:雨后观察或淋水试验。
8.7.3 伸出屋面管道的泛水高度及附加层铺设,应符合设计要求。 检验方法:观察和尺量检查。
8.7.4 伸出屋面管道周围的找平层应抹出高度不小于30mm的排水坡。 检验方法:观察和尺量检查。
8.7.5 卷材防水层收头应用金属箍固定,并应用密封材料封严;涂膜防水层收头应用防水涂料多遍涂刷。 检验方法:观察检查。
8.8 屋面出入口
8.8.1 屋面出入口的防水构造应符合设计要求。 检验方法:观察检查。
8. 8.2 屋面出入口处不得有渗漏和积水现象。 检验方法:雨后观察或淋水试验。
8.8.3 屋面垂直出入口防水层收头应压在压顶圈下,附加层铺设应符合设计要求。 检验方法:观察检查。
8.8.4 屋面水平出入口防水层收头应压在混凝土踏步下,附加层铺设和护墙应符合设计要求。 检验方法:观察检查。
8.8.5 屋面出入口的泛水高度不应小于250mm。 检验方法:观察和尺量检查。
8.9 反梁过水孔
8.9.1 反梁过水孔的防水构造应符合设计要求。 检验方法:观察检查。
8.9.2 反梁过水孔处不得有渗漏和积水现象。 检验方法:雨后观察或淋水试验。
8.9.3 反梁过水孔的孔底标高、孔洞尺寸或预埋管管径,均应符合设计要求。 检验方法:尺量检查。
8.9.4 反梁过水孔的孔洞四周应涂刷防水涂料;预埋管道两端周围与混凝土接触处应留凹槽,并应用密封材料封严。 检验方法:观察检查。
8.10 设施基座
8.10.1 设施基座的防水构造应符合设计要求。 检验方法:观察检查。
8.10.2 设施基座处不得有渗漏和积水现象。 检验方法:雨后观察或淋水试验。
8.10.3 设施基座与结构层相连时,防水层应包裹设施基座的上部,并应在地脚螺栓周围做密封处理。 检验方法:观察检查。
8. 10.4 设施基座直接放置在防水层上时,设施基座下部应增设附加层,必要时应在其上浇筑细石混凝土,其厚度不应小于50mm。 检验方法:观察检查。
8. 10.5 需经常维护的设施基座周围和屋面出入口至设施之间的人行道,应铺设块体材料或细石混凝土保护层。 检验方法:观察检查。8.11 屋 脊
8. 11.1 屋脊的防水构造应符合设计要求。 检验方法:观察检查。
8.11. 2 屋脊处不得有渗漏现象。 检验方法:雨后观察或淋水试验。
8.11. 3 平脊和斜脊铺设应顺直,应无起伏现象。 检验方法:观察检查。
8.11. 4 脊瓦应搭盖正确,间距应均匀,封固应严密。 检验方法:观察和手扳检查。
8.12 屋 顶 窗
8.12.1 屋顶窗的防水构造应符合设计要求。 检验方法:观察检查。
8.12.2 屋顶窗及其周围不得有渗漏现象。 检验方法:雨后观察或淋水试验。
8.12.3 屋顶窗用金属排水板、窗框固定铁脚应与屋面连接牢固。 检验方法:观察检查。
8.12.4 屋顶窗用窗口防水卷材应铺贴平整,粘结应牢固。 检验方法:观察检查。
9 屋面工程验收
9.0.1 屋面工程施工质量验收的程序和组织,应符合现行国家标准《建筑工程施工质量验收统一标准》GB 50300的有关规定。
9.0.2 检验批质量验收合格应符合下列规定: 1 主控项目的质量应经抽查检验合格; 2 一般项目的质量应经抽查检验合格;有允许偏差值的项目,其抽查点应有80%及其以上在允许偏差范围内,且最大偏差值不得超过允许偏差值的1.5倍; 3 应具有完整的施工操作依据和质量检查记录。
9.0.3 分项工程质量验收合格应符合下列规定: 1 分项工程所含检验批的质量均应验收合格; 2 分项工程所含检验批的质量验收记录应完整。
9.0.4 分部(子分部)工程质量验收合格应符合下列规定: 1 分部(子分部)所含分项工程的质量均应验收合格; 2 质量控制资料应完整; 3 安全与功能抽样检验应符合现行国家标准《建筑工程施工质量验收统一标准》GB 50300的有关规定; 4 观感质量检查应符合本规范第9.0.7条的规定。
9.0.5 屋面工程验收资料和记录应符合表9.0.5的规定。
9.0.6 屋面工程应对下列部位进行隐蔽工程验收: 1 卷材、涂膜防水层的基层; 2 保温层的隔汽和排汽措施; 3 保温层的铺设方式、厚度、板材缝隙填充质量及热桥部位的保温措施; 4 接缝的密封处理; 5 瓦材与基层的固定措施; 6 檐沟、天沟、泛水、水落口和变形缝等细部做法; 7 在屋面易开裂和渗水部位的附加层; 8 保护层与卷材、涂膜防水层之间的隔离层; 9 金属板材与基层的固定和板缝间的密封处理; 10 坡度较大时,防止卷材和保温层下滑的措施。
9.0.7 屋面工程观感质量检查应符合下列要求: 1 卷材铺贴方向应正确,搭接缝应粘结或焊接牢固,搭接宽度应符合设计要求,表面应平整,不得有扭曲、皱折和翘边等缺陷; 2 涂膜防水层粘结应牢固,表面应平整,涂刷应均匀,不得有流淌、起泡和露胎体等缺陷; 3 嵌填的密封材料应与接缝两侧粘结牢固,表面应平滑,缝边应顺直,不得有气泡、开裂和剥离等缺陷; 4 檐口、檐沟、天沟、女儿墙、山墙、水落口、变形缝和伸出屋面管道等防水构造,应符合设计要求; 5 烧结瓦、混凝土瓦铺装应平整、牢固,应行列整齐,搭接应紧密,檐口应顺直;脊瓦应搭盖正确,间距应均匀,封固应严密;正脊和斜脊应顺直,应无起伏现象;泛水应顺直整齐,结合应严密; 6 沥青瓦铺装应搭接正确,瓦片外露部分不得超过切口长度,钉帽不得外露;沥青瓦应与基层钉粘牢固,瓦面应平整,檐口应顺直;泛水应顺直整齐,结合应严密; 7 金属板铺装应平整、顺滑;连接应正确,接缝应严密;屋脊、檐口、泛水直线段应顺直,曲线段应顺畅; 8 玻璃采光顶铺装应平整、顺直,外露金属框或压条应横平竖直,压条应安装牢固;玻璃密封胶缝应横平竖直、深浅一致,宽窄应均匀,应光滑顺直; 9 上人屋面或其他使用功能屋面,其保护及铺面应符合设计要求。
9.0.8 检查屋面有无渗漏、积水和排水系统是否通畅,应在雨后或持续淋水2h后进行,并应填写淋水试验记录。具备蓄水条件的檐沟、天沟应进行蓄水试验,蓄水时间不得少于24h,并应填写蓄水试验记录。
9.0.9 对安全与功能有特殊要求的建筑屋面,工程质量验收除应符合本规范的规定外,尚应按合同约定和设计要求进行专项检验(检测)和专项验收。
9.0.10 屋面工程验收后,应填写分部工程质量验收记录,并应交建设单位和施工单位存档。
附录A 屋面防水材料进场检验项目及材料标准
A. 0.1 屋面防水材料进场检验项目应符合表A. 0.1的规定。
A. 0.2 现行屋面防水材料标准应按表A. 0.2选用
附录B 屋面保温材料进场检验项目及材料标准
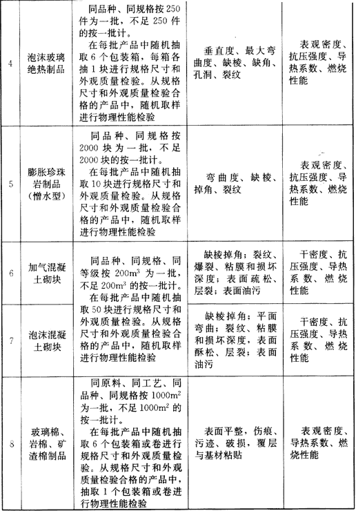
B.0.1 屋面保温材料进场检验项目应符合表B.0.1的规定。
B. 0.2 现行屋面保温材料标准应按表B. 0.2的规定选用。
总结:以上内容就是对于建筑地面工程施工质量验收规范,建筑地面工程施工质量验收规范最新的详细介绍,文章内容部分转载自互联网,希望对您了解建筑地面工程施工质量验收规范有帮助和参考的价值。
版权声明
本站搜集来源于网络,如侵犯到任何版权问题,请立即告知本站,本站将及时予与删除并致以最深的歉意。
