导读: 最新楼市限购限贷、公积金贷款、二手房交易税费、摇号积分政策、落户政策汇总:01.2021限购政策注:离婚后购房资格原则上是追溯离婚前三年内的婚姻是否全部限购,届时婚内未限购的可以购买;那时候婚内买是买不到的。 2.附商业贷款政策:目前上海市区大银行对按揭贷款感兴趣
上海单身限购,上海单身限购政策
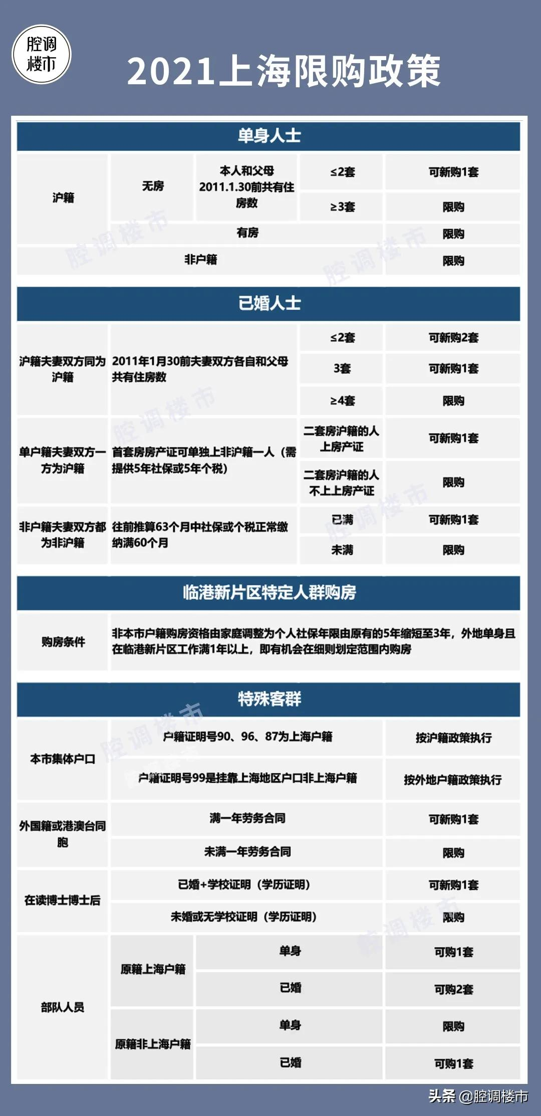
腔调楼市最新限购限贷,公积金贷款,二手房交易税费,摇号计分政策,及落户政策总结:
01.2021限购政策

注:离婚后购房资格,原则上是要追溯离婚前三年内所有的婚史内是不是限购,当时婚内不限购的可以买;当时婚内限购的就不能买。
02.商业贷款政策

附:当前上海市区的大银行对于房贷的审核日趋严格,尤其是二手房贷。
近期新房房贷,平均1个月能成功放款。二手房一方面是对资质审查更严格,放款时间或已延期至4-6个月。
03.公积金贷款政策

04.二手房交易税费

附上海市房产交易中心地址及联系方式:

05.新房计分摇号政策
其中,基础分各层级拿分细节如下:
· 60分满分:
上海家庭,沪籍,当前无房,且5年内无购房记录· 50分:
单身,沪籍,当前无房,且5年内无购房记录· 50分:
家庭,非沪籍,当前无房,且5年内无购房记录· 45分:
上海家庭,沪籍,当前有一套房(不在上海),且5年内有购房记录· 30分:
家庭,非沪籍,当前有一套房(不在上海),且5年内无购房记录· 30分:
上海单身,非沪籍,当前有一套房(不在上海),且5年内无购房记录(限购)· 25分:
上海家庭,沪籍,当前上海有一套房,且5年内无购房记录· 20分:
上海家庭,沪籍,当前上海有一套房,且是5年内刚买的新房· 20分:
外地家庭,当前上海无房,且5年内无购房记录· 10分:
外地家庭,当前上海有一套房,且是5年内刚买的新房· 10分:
上海单身,当前上海有一套房,且是5年内刚买的新房(限购)· 0分:单身,非沪籍,当前上海有一套房,且是5年内刚买的新房
上海前三批触发计分制新盘入围分数线:


06. 2021最新落户政策
居转户
常规的落户条件要求:
1、持有《上海市居住证》
满7年
;
2、持居住证期间社保
累计达到84个月;
3、持证期间依法在本市缴纳所得税;
4、有国家中级职称;
5、无违反计划生育及违法犯罪记录;
留学落户
- 一般来说留学500强学校的硕士学制是两年制,必须
在国外待满一年365天
才可以满足留学落户的条件;
-如果是一年制硕士,
出境累计时间不低于半年180天
,回来
第一份工作在上海
,后续起码
缴满1倍社保半年以后
便可以申请落户。
应届生落户
根据上海市学生事务中心发布的《非上海生源应届普通高校毕业生进沪就业申请本市户籍评分办法》,应届毕业生达到
标准分72分
,
在规定时间内申请
,即可在上海落户。
在沪“世界一流大学建设高校”包括
上海交通大学、复旦大学、同济大学、华东师范大学
的应届本科毕业生符合基本申报条件即可直接落户。
人才引进落户
1、获得科技企业孵化器或创业投资机构
首轮创业投资额1000万元及以上或者累计获得创业投资额2000万元及以上
(须资金到位并持续投资满1年)的企业中
持股比例不低于10%的创业人才
,在企业连续工作满2年的,可以直接申办;
2、在技术转移服务机构中连续从事技术转移和科技成果转化服务满2年,
最近3年累计实现5000万元及以上技术交易额
(技术合同双方当事人分别不少于5家且不是关联企业,技术合同履行率达到70%及以上)的技术合同第一完成人,可以直接申办;
3、本市创业投资机构的合伙人或副总裁及以上的
高级管理人才
,已经完成在本市投资
累计达到3000万元
的,可以直接申办;
4、
最近4年内累计36个月
在本市缴纳职工社会保险费基数等于本市上年度职工社会平均工资
3 倍
且缴纳个人所得税
累计达到100万元
的企业高级管理、科技和技能人才,可以直接申办;
5、同时符合下列条件的企业家,可以直接申办:
(一)运营本市企业的法定代表人(担任董事长或总经理)或
持股不低于10%
的创始人;
(二)企业
连续3年每年营业收入利润率10%以上
,且上年度应纳税额不低于 1000 万元;或
科技企业
连续3年每年主营业务收入增长10%以上,且上年度应纳税额不低于1000万元;或
企业在上海证券交易所、深圳证券交易所等资本市场挂牌上市
;
(三)企业的生产工艺、装备和产品不属于国家和本市规定的限制类、淘汰类目录;
(四)企业无重大违法违规行为和处罚记录,无不良诚信记录。
临港新区落户
NO.1 必要条件
符合
新片区重点产业布局、经新片区推荐
的用人单位的核心人才;NO.2 必要条件
持有
《上海市居住证》
满3年
;持证期间参加职工社会保险的
累计满3年
,其中新片区工作时间不低于2年
;持证期间依法缴纳所得税。NO.3
被聘为
中级及以上专业技术职务
或者具有技师
(国家二级以上职业资格证书)以上职业资格
,且专业、工种与所聘岗位相对应;NO.4
最近
连续3个纳税年度
,个人在上海平均每年纳税额在100万元及以上
或者连续3年
平均每年聘用本市员工100人及以上
;NO.5
最近
连续3年
在本市缴纳城镇社会保险基数高于本市上年度职工平均工资2倍以上
。总结:以上内容就是对于上海单身限购,上海单身限购政策的详细介绍,文章内容部分转载自互联网,希望对您了解上海单身限购有帮助和参考的价值。
版权声明
本站搜集来源于网络,如侵犯到任何版权问题,请立即告知本站,本站将及时予与删除并致以最深的歉意。

