导读: 文|楼(微信微信官方账号:石门楼市)今天是2019年1月7日。回顾2018年,相信你也是感慨万千:去年做的计划,不管完成与否,今年都要开始规划新的内容了。 回顾2018年的楼市,也是“雾里看花,水中望月”,让人不得不感叹:看不清楚,说不准。 幸运的是,今年在市场的审查
石家庄房管局,石家庄房管局官网
文 | 楼小七(微信公众号:石门楼市)
今天是2019年1月7号,回顾2018年,相信各位也是感慨良多:去年制定的计划,无论完成没完成,也要开始计划今年新的内容了。
回首2018年的楼市,也是“雾里看花,水中望月”,不得不让人感叹:看不清也分不明啊。好在,这一年在市场的严查下,楼市平静了许多,能对外销售的也都是五证齐全的项目。
据不完全统计,过去的一年中,石家庄有关部门共计颁发了272张预售证!其中,长安区力压群雄,获证数量最多。今天,小七带大家梳理一下获得预售证的项目都有哪些~1
长安区
长安区获得预售证的项目有铂宫时代小区、唐宫原著名邸、铂宫厚海小区、荣盛华府(东区)、安联生态城(檀越府)等。
裕华区
裕华区获得预售证的项目有锦绣学府小区、中睿府、朗菲园、中冶盛世广场等。
桥西区
桥西区获得预售证的项目有幸福城、华普园、中山华府、鑫界万悦府、燕港美域小区等。
新华区
新华区获得预售证的项目有弘石湾、岸芷汀兰园、汇君城、西美花盛园、百岛绿城、荣盛荣和府、荣盛盛御府、尚宾城等。
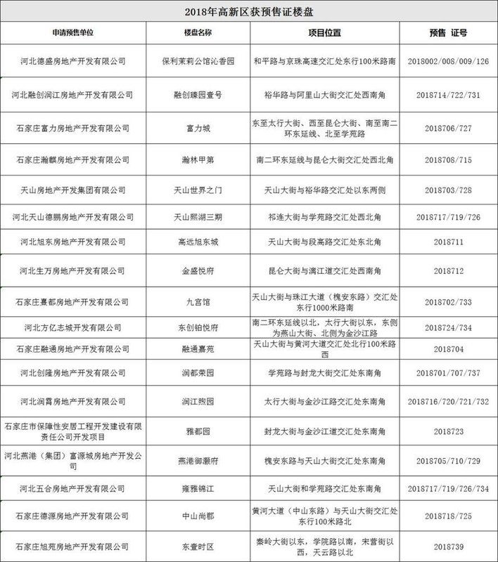
高新区
高新区获得预售证的项目有保利茉莉公馆沁香园、融创臻园壹号、富力城、瀚林甲第、天山世界之门、高远旭东城、九宫馆、东创铂悦府、雍雅锦江等。
鹿泉区
鹿泉区获得预售证的项目有万合名著、陆合玖隆、恒大林溪郡、碧桂园桃园里、磊阳湖畔、阿尔卡迪亚鹿府、秀水名邸等。
正定及正定新区
正定及正定新区获得预售证的项目有金辉优步大道、金辉中央云著、金科博翠园、润江正定壹號院、天山翡丽公馆、正定天山熙湖二期等。
藁城区
藁城获得预售证的项目有保利堂悦、万科新都会、美的云熙府、远洋福美瑾园、紫御澜湾等。
栾城区
栾城区获得预售证的项目有林荫春天、栾城天山熙湖、瀚正御璟城、淳茂公园城、万源雅筑等。
楼小七提醒大家:购买房屋时,一定要购买五证齐全的项目,同时,也要看准你将购买的楼栋是否取得了预售证。
最后,来说一说,2019年,你最期待哪个楼盘获预售证?
主编|伟娜 作者| 楼小七往期系列专题01 大房企布局一张图看懂保利在石家庄的楼盘布局!400余套房源瞬间出清?来看万科在石家庄的布局!3盘闯天下?一张图看懂融创在石家庄的楼盘布局!02 地铁实探实探|万科新项目即将排卡!地铁三号线二期有看头!跌7488元/平?数据告诉你这一年地铁房降了多少!楼市君纵跨15公里实踩石家庄地铁1号线二期!03 学区房调研学区房调研(新华区)!他们为何甘愿买“老破小”?桥西区最详细学区房调研!裕华区学区房调研,房价赶超豪宅!长安双学区房调研:最高3.1万还在涨!04 品房评测融创VS保利VS恒大 东3环三巨头“翻脸”抢客?不敢想象!这里将成为石家庄名副其实的潮人区!这个均价<1万的项目 将改变石铜路“烂尾盘”印象?那个斥资4.8亿拿地的项目开盘了 然后……真实?试探?首付20余万还能买到三环里?南二环东延旁城改大盘 又一地块规划曝光~鹿泉那个被疯抢的项目又要开盘了 价格1.1W?不绑车位及地下室 还比周边楼盘便宜4000元/平?千亿房企和平路准现房 为何也让人纠结成伤?融创这个楼盘,除了“速度”还有什么?这座刚出山的“院子”会成为下一个网红吗?好看!必须点赞
总结:以上内容就是对于石家庄房管局,石家庄房管局官网的详细介绍,文章内容部分转载自互联网,希望对您了解石家庄房管局有帮助和参考的价值。
版权声明
本站搜集来源于网络,如侵犯到任何版权问题,请立即告知本站,本站将及时予与删除并致以最深的歉意。
