导读: 十三届全国人大常委会第三十一次会议于10月19日至23日在北京举行。会议审议了期货及衍生品法(二审稿)、反垄断法(修订草案)、民事诉讼法(修订草案)等9部法律草案。 现推送反垄断法(修订草案)全文及修订条文前后对比表,欢迎您登录“北京大学法宝立法数据库”查阅草案全文。 中间
反垄断法司法解释,反垄断法司法解释全文
十三届全国人大常委会第三十一次会议于10月19日至23日在京举行,会议审议了期货和衍生品法(草案二次审议稿)、反垄断法(修正草案)、民事诉讼法(修正草案)等9部法律草案。
现推送反垄断法(修正草案)全文及修正条文前后对照表,欢迎登录“北大法宝·立法资料库”查阅草案全文。
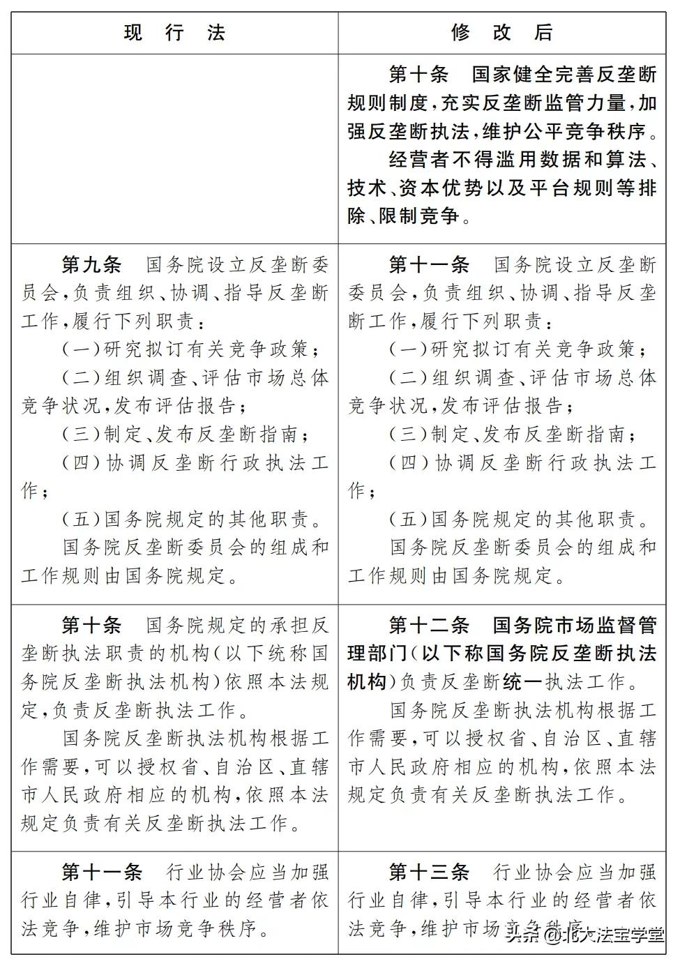
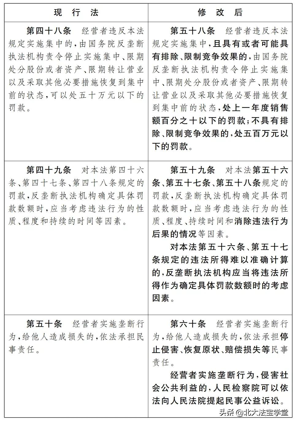
中华人民共和国反垄断法
(修正草案)







《中华人民共和国反垄断法》
修改前后对照表






















北大法宝·立法资料库
北大法宝·立法资料库
是了解法律法规发布背景资料的有效途径,可以辅助用户深入了解法律法规及政策文件制定的背景及过程、特色亮点、执行注意事项等内容。
该库按照文件内容进一步划分为草案、解读、白皮书、工作报告四个子库,数据总量已达到1.8万余篇。
草案子库
聚焦立法流程,主要收录立法活动中的公开资料,包括征求意见稿、草案及其说明、审议意见等立法过程文件。
法规解读子库
收录权威机构制定公布的法律法规答问、解读、理解与适用等文件。
白皮书子库
收录政府白皮书、司法白皮书、知识产权白皮书等文件。
工作报告子库
收录中央和地方人大常委会、政府、法院、检察院工作报告及全国人大常委会执法检查报告等报告类文件。
北大法宝·立法资料库
通过“北大法宝”独创的“法宝联想”功能,与“北大法宝”各库数据之间创建立体化的知识关联体系,一次检索可以获得与检索结果相关的其他法律信息,提高用户检索效率。
更多立法资料,请
”登录“北大法宝·立法资料库
”检索查看。立法资料库:https://www.pkulaw.com/law/

-END-
总结:以上内容就是对于反垄断法司法解释,反垄断法司法解释全文的详细介绍,文章内容部分转载自互联网,希望对您了解反垄断法司法解释有帮助和参考的价值。
版权声明
本站搜集来源于网络,如侵犯到任何版权问题,请立即告知本站,本站将及时予与删除并致以最深的歉意。
