导读: 为什么要在国家工商总局注册?国家工商总局的数据显示,公司名称中很多好字早已被注册,公司名称被重复的可能性越来越大。所以,为了保证公司注册成功,提前核实名称就显得尤为重要。 本公司核名分为地区局核名和国家工商行政管理局核名。 地区核名是指其注册地。
工商注册名称规定,工商注册名字要求
为什么要做国家工商总局核名的企业
工商总局数据显示,在公司名称中的一些寓意好的词很多都已经被登记了,公司名重名的可能性也就越来越大,所以为保证公司注册一次成功,事先核名就显得尤为重要。
对于这个公司核名,又分为区局核名和国家工商总局核名。
区局核名是指在哪个地方注册就在哪个地方核名,比如我在深圳注册公司,那么我就在深圳核名就行。另外一个是国家核名,有一些公司成立的话是需要国家工商总局核名。
国家工商总局核名的企业没有地域,直属国家工商总局。地域限制性降低。
国家工商局对企业要求高且不带地域本身就是实力的象征,名称超大气。瞬间给人们感觉高大上。
一、法律依据:
《企业名称登记管理规定》
第一条 为了规范企业名称登记管理,保护企业的合法权益,维护社会经济秩序,优化营商环境,制定本规定。
第二条 县级以上人民政府市场监督管理部门(以下统称企业登记机关)负责中国境内设立企业的企业名称登记管理。
国务院市场监督管理部门主管全国企业名称登记管理工作,负责制定企业名称登记管理的具体规范。
省、自治区、直辖市人民政府市场监督管理部门负责建立本行政区域统一的企业名称申报系统和企业名称数据库,并向社会开放。
第三条 企业登记机关应当不断提升企业名称登记管理规范化、便利化水平,为企业和群众提供高效、便捷的服务。
第四条 企业只能登记一个企业名称,企业名称受法律保护。
第五条 企业名称应当使用规范汉字。民族自治地方的企业名称可以同时使用本民族自治地方通用的民族文字。
第六条 企业名称由行政区划名称、字号、行业或者经营特点、组织形式组成。跨省、自治区、直辖市经营的企业,其名称可以不含行政区划名称;跨行业综合经营的企业,其名称可以不含行业或者经营特点。
第七条 企业名称中的行政区划名称应当是企业所在地的县级以上地方行政区划名称。市辖区名称在企业名称中使用时应当同时冠以其所属的设区的市的行政区划名称。开发区、垦区等区域名称在企业名称中使用时应当与行政区划名称连用,不得单独使用。
第八条 企业名称中的字号应当由两个以上汉字组成。
县级以上地方行政区划名称、行业或者经营特点不得作为字号,另有含义的除外。
第九条 企业名称中的行业或者经营特点应当根据企业的主营业务和国民经济行业分类标准标明。国民经济行业分类标准中没有规定的,可以参照行业习惯或者专业文献等表述。
第十条 企业应当根据其组织结构或者责任形式,依法在企业名称中标明组织形式。
第十一条 企业名称不得有下列情形:
(一)损害国家尊严或者利益;
(二)损害社会公共利益或者妨碍社会公共秩序;
(三)使用或者变相使用政党、党政军机关、群团组织名称及其简称、特定称谓和部队番号;
(四)使用外国国家(地区)、国际组织名称及其通用简称、特定称谓;
(五)含有淫秽、色情、赌博、迷信、恐怖、暴力的内容;
(六)含有民族、种族、宗教、性别歧视的内容;
(七)违背公序良俗或者可能有其他不良影响;
(八)可能使公众受骗或者产生误解;
(九)法律、行政法规以及国家规定禁止的其他情形。
第十二条 企业名称冠以“中国”、“中华”、“中央”、“全国”、“国家”等字词,应当按照有关规定从严审核,并报国务院批准。国务院市场监督管理部门负责制定具体管理办法。
企业名称中间含有“中国”、“中华”、“全国”、“国家”等字词的,该字词应当是行业限定语。
使用外国投资者字号的外商独资或者控股的外商投资企业,企业名称中可以含有“(中国)”字样。
第十三条 企业分支机构名称应当冠以其所从属企业的名称,并缀以“分公司”、“分厂”、“分店”等字词。境外企业分支机构还应当在名称中标明该企业的国籍及责任形式。
第十四条 企业集团名称应当与控股企业名称的行政区划名称、字号、行业或者经营特点一致。控股企业可以在其名称的组织形式之前使用“集团”或者“(集团)”字样。
第十五条 有投资关系或者经过授权的企业,其名称中可以含有另一个企业的名称或者其他法人、非法人组织的名称。
第十六条 企业名称由申请人自主申报。
申请人可以通过企业名称申报系统或者在企业登记机关服务窗口提交有关信息和材料,对拟定的企业名称进行查询、比对和筛选,选取符合本规定要求的企业名称。
申请人提交的信息和材料应当真实、准确、完整,并承诺因其企业名称与他人企业名称近似侵犯他人合法权益的,依法承担法律责任。
第十七条 在同一企业登记机关,申请人拟定的企业名称中的字号不得与下列同行业或者不使用行业、经营特点表述的企业名称中的字号相同:
(一)已经登记或者在保留期内的企业名称,有投资关系的除外;
(二)已经注销或者变更登记未满1年的原企业名称,有投资关系或者受让企业名称的除外;
(三)被撤销设立登记或者被撤销变更登记未满1年的原企业名称,有投资关系的除外。
第十八条 企业登记机关对通过企业名称申报系统提交完成的企业名称予以保留,保留期为2个月。设立企业依法应当报经批准或者企业经营范围中有在登记前须经批准的项目的,保留期为1年。
申请人应当在保留期届满前办理企业登记。
第十九条 企业名称转让或者授权他人使用的,相关企业应当依法通过国家企业信用信息公示系统向社会公示。
第二十条 企业登记机关在办理企业登记时,发现企业名称不符合本规定的,不予登记并书面说明理由。
企业登记机关发现已经登记的企业名称不符合本规定的,应当及时纠正。其他单位或者个人认为已经登记的企业名称不符合本规定的,可以请求企业登记机关予以纠正。
第二十一条 企业认为其他企业名称侵犯本企业名称合法权益的,可以向人民法院起诉或者请求为涉嫌侵权企业办理登记的企业登记机关处理。
企业登记机关受理申请后,可以进行调解;调解不成的,企业登记机关应当自受理之日起3个月内作出行政裁决。
第二十二条 利用企业名称实施不正当竞争等行为的,依照有关法律、行政法规的规定处理。
第二十三条 使用企业名称应当遵守法律法规,诚实守信,不得损害他人合法权益。
人民法院或者企业登记机关依法认定企业名称应当停止使用的,企业应当自收到人民法院生效的法律文书或者企业登记机关的处理决定之日起30日内办理企业名称变更登记。名称变更前,由企业登记机关以统一社会信用代码代替其名称。企业逾期未办理变更登记的,企业登记机关将其列入经营异常名录;完成变更登记后,企业登记机关将其移出经营异常名录。
第二十四条 申请人登记或者使用企业名称违反本规定的,依照企业登记相关法律、行政法规的规定予以处罚。
企业登记机关对不符合本规定的企业名称予以登记,或者对符合本规定的企业名称不予登记的,对直接负责的主管人员和其他直接责任人员,依法给予行政处分。
第二十五条 农民专业合作社和个体工商户的名称登记管理,参照本规定执行。
第二十六条 本规定自2021年3月1日起施行。
二、申请条件
1、无区域的企业名称。须注册资本金5000万人民币以上的企业。如:XX企业管理有限公司。
2、无行业表述的企业名称。注册资本金必须1亿人民币以上,经营范围必须包含国民经济行业分类五大类以上。如:XX有限公司。
3、中字头企业名称核准。如:中XX企业有限公司。
4、国字头企业名称核准。如:国XXX企业有限公司。
5、国-家级企业集团名称核准(包括企业集团)。如:XX集团。
6、含“国际”字样名称核准。如:XX国际企业管理有限公司。
7、含“(中国)”字样名称核准。如:XX(中国)企业管理有限公司[限外资]。
三、申请材料
1.《企业名称登记申请书》(含指定代表或者共同委托代理人授权委托书及身份证件复印件)。
2.存在投资关系或授权关系的,提交投资关系或授权关系证明文件。
3.外商投资企业提交全体投资人的资格证明复印件(文件是外文的,需提交加盖翻译单位公章的中文翻译件)。
四、办理流程
(一)、网上申请操作指引
1、申请范围 依法需经国家市场监督管理总局登记的新设立企业名称,主要包括:内资公司、非公司企业法人和外资企业法人等。
2、登录系统
(1)系统打开渠道
企业登记注册申请系统打开有三种渠道:
第一种:点击国家市场监督管理总局网(http://www.samr.gov.cn)导航栏的“服务”,进入“网上办事”栏目,点击登记注册主题下的“申请”,登陆“企业登记网上注册申报服务系统”(以下简称“企业登记申报系统”);
第二种:点击国家市场监督管理总局网(http://www.samr.gov.cn)下方的“我要查”栏中的“企业名称登记注册申请业务系统”,登陆企业登记申报系统;
第三种:点击登记注册局网站(http://www.samr.gov.cn/djzcj/)下方的“在线申报”,登陆企业登记申报系统。
(2)系统登录操作
通过点击“个人用户”或者“企业用户”可以选择不同登录方式,根据页面要求,填写用户登录信息,并点击【登录】进行登录。
3、进入企业名称登记申请页面
登录系统后,进入“企业名称申请”,点击“名称设立登记申请”功能模块,进入“名称设立登记申请”企业类型选择界面。
4、选择企业名称类型
在名企业名称类型选择页面,申报人员可根据企业名称实际情况选择“内资名称”或“外资名称”,并点击【确认】按钮,完成企业名称类型选择。完成企业名称类型选择后,系统将弹出“温馨提示”,需要用户认真阅读,点击【确定】按钮可关闭“温馨提示”页面并进入“名称登记申请”信息填写页面。
5、填写申请信息
企业名称设立登记申请需填写“名称信息”、“企业信息”、“投资人信息”和“其它信息”。
“名称信息”页面上的信息填写完毕后,系统会对填写的企业名称进行初步检查,检查通过,可填写“企业信息”;检查不通过,需要调整名称信息直至检查通过后才可以继续操作。
“企业信息”页面内容填写完毕并通过检查后,进入“投资人信息”页面填写相关内容。
“其他信息”页面用于补充完善代理人信息,以及上传相关证明材料。
注意事项:
1)名称分为四段式,由“名称区划”、“字号”、“名称行业”和“组织形式”组成。国家市场监督管理总局登记名称不含行政区划,“名称区划”一栏不需要填写;
2)填报人需在“名称行业”处录入行业关键字,然后根据系统提示选择规范性行业名称,同时系统根据规范性名称行业匹配相对应的行业代码和主营业务;如果企业名称不含“名称行业”,填报人可以勾选“无行业表述”,并至少选择5大类行业代码;
3)填报的企业字号与投资人相同、企业名称存在授权关系,需要上传相关资格证明文件(*.pdf格式);
4)填报的企业名称存在其他含义,需要填写含义说明;
5)外资企业名称申请,需要上传全体投资人资格证明文件(*.pdf格式);
6)通过点击【下一步】或【上一步】进行页面切换;
7)在系统中填写的信息真实有效,以保证通过系统打印出的文书内容无误。
6、检查提交
在填报信息预览页面,系统会对申请人填写的所有信息再次进行检查;检查通过后课点击【提交】按钮,通过互联网将申请提交至国家市场监督管理业务部门。检查不通过的,申请人需根据提示修改填报信息,直至被检查通过才可提交申请至业务部门。
注意事项:
业务状态为“已提交待预审”表示业务已经提交成功,此时申请信息只能查看,不能修改。
7、查看反馈
企业登记机关将在3个工作日内作出企业名称设立登记意见。申请人可登陆企业登记申报系统,点击【我的业务申请】查看申请业务审查过程反馈信息。
申请状态为“退回修改”的,业务信息可查看、修改或者将申请的业务直接“删除”。
申请状态为“已办理成功”的,业务信息可查看、文书可以打印。
注意事项:
被退回修改名称在退回15天内,企业没有重新上报,系统会将该业务申请信息删除,同时允许其他人申请该企业名称。
8、打印告知书
查看系统业务办理状态为“已办理成功”后,打印系统生成的《企业名称网上登记告知书》(含指定代表或者共同委托代理人授权委托书及身份证件复印件)。
注意事项:
1)将委托人身份证复印件粘贴在授权委托人信息处;
2)《企业名称网上登记告知书》由申请人申请通过以后自行下载、打印、填写。
9、提交纸质材料,领取通知书
咨询企业住所所在地企业登记机关本省市登记管辖有关规定,协商、确认拟注册企业的登记机关。申请人需按要求准备好相关申请材料现场交给该企业登记机关,领取加盖登记机关业务专用章的《企业名称设立登记通知书》。
注意事项:
1)提交材料规范:
①《企业名称网上登记告知书》(含指定代表或者共同委托代理人授权委托书及身份证件复印件)。
②投资人的资格证明复印件(外商投资企业提供,文件是外文的、需提交加盖翻译单位公章的中文翻译件)。
③其他有关文件、证件。
2)申请人通过企业登记申报系统申请不含行政区划企业名称登记后,到企业登记机关领取《企业名称设立登记通知书》;
3) 《企业名称设立登记通知书》应当由指定代表或者共同委托代理人持本人有效身份证件领取。指定代表或者共同委托代理人发生变化,或者因故不能领取的,可以由申请人或者指定代表或者共同委托代理人另行委托他人持本人有效证件领取。另行委托需另行填写《指定代表或者共同委托代理人授权委托书》(可从国家市场监督管理总局网站下载)。指定代表或者共同委托代理人另行委托的,在“委托书”的“申请人签字或盖章”处签字。
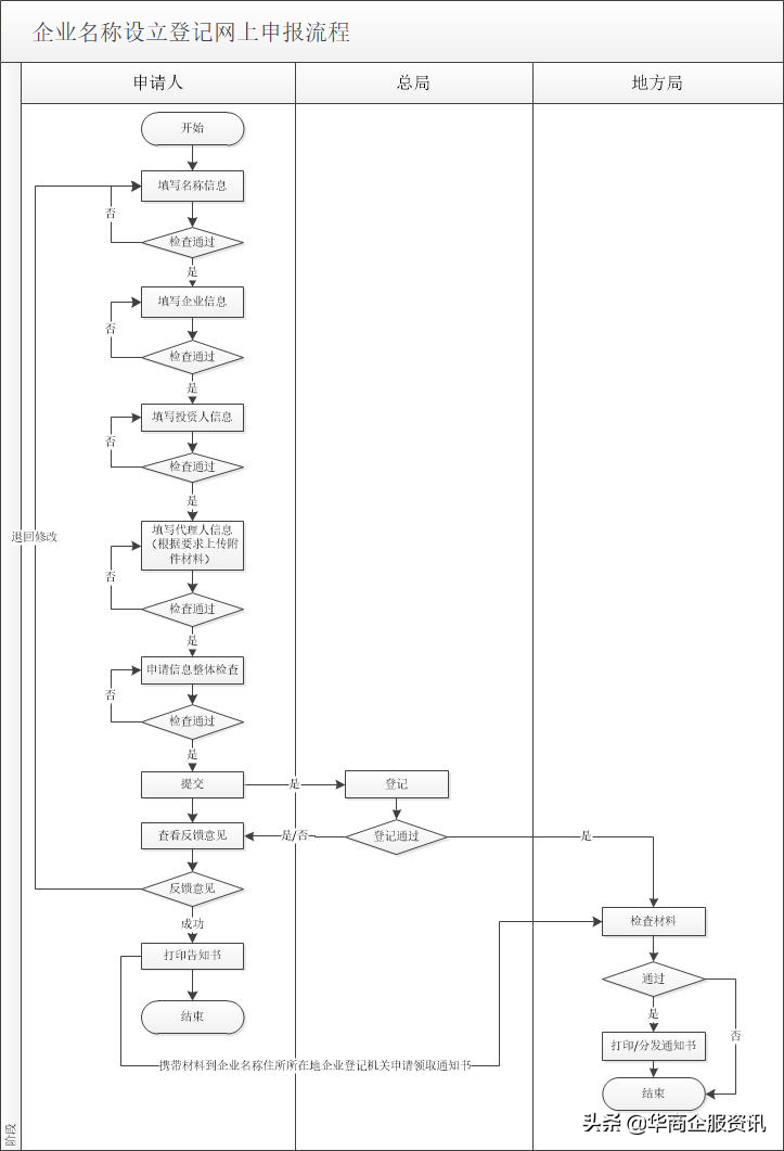
10、企业名称设立登记申请业务流程示意图
(二) 现场申请操作指引
1、申请范围
内资新设企业名称登记,总局现场受理范围:冠以“中国”、“中华”、“全国”、“国家”、“国际”等字样或者含有“中国”、“中华”、“全国”、“国家”等字样的企业名称,其他需总局现场受理的企业名称。
2、申请书下载
申请书下载有两种渠道:
第一种:点击国家市场监督管理总局网(http://www.samr.gov.cn)导航栏的“服务”,进入“网上办事”栏目,点击登记注册主题下的“表格”并下载《企业名称登记申请书》;
第二种:点击登记注册局网站(http://www.samr.gov.cn/djzcj)下方“企业名称登记(不含行政区划)”并下载。
3、准备申请材料、选择企业登记机关
根据名称登记申请要求准备相关材,结合企业现场申请条件及企业名称相关信息(如:注册资本、企业住所),选择有受理权限的企业登记机关。
4、提交纸质材料
将填写完整的《企业名称登记申请书》(含指定代表或者共同委托代理人授权委托书及身份证件复印件)及其他有关文件、证件交给企业登记机关,并接受企业登记机关受理意见。
1)提交的申请书与其它申请材料应当使用A4型纸。
2)提交的文件若用外文书写,需提交中文译本,并加盖翻译单位印章;
3)提交材料未注明提交复印件的,应当提交原件;提交复印件的,应当注明“与原件一致”并由申请人签署;
4)提交材料规范:
①《企业名称登记申请书》(含指定代表或者共同委托代理人授权委托书及身份证件复印件)。
②外商投资企业提交全体投资人的资格证明复印件(文件是外文的,需提交加盖翻译单位公章的中文翻译件)。
5、领取通知书
企业登记机关将在3个工作日内作出企业名称设立登记意见。通过后,授权委托人可到企业名称登记机关领取《企业名称设立登记通知书》。未通过的,申请人需按要求提交相关修改材料。
6、现场申请业务流程示意图
企业做到一定程度都会向国家工商总局靠拢,无论是保护品牌还是彰显实力都是一种很好的办法,搭建企业框架比如集团也没有地域,是一种成本极低五无形回报极大的一种发展方式。
如果有朋友目前正打算注册国家工商总局名称的公司,可以评论区留言,不然很容易就走上冤枉路,毕竟专业的事情还需要专业人干。
总结:以上内容就是对于工商注册名称规定,工商注册名字要求的详细介绍,文章内容部分转载自互联网,希望对您了解工商注册名称规定有帮助和参考的价值。
版权声明
本站搜集来源于网络,如侵犯到任何版权问题,请立即告知本站,本站将及时予与删除并致以最深的歉意。
