导读: 日前,沈阳于洪区昆明家具维修厂根据《消费品召回管理暂行规定》的要求,主动向辽宁省市场监督管理局上报了召回计划。即日起,召回2021年7月1日生产的460mm×450mm×460mm床头柜,涉及14件。 本次召回范围内的床头柜产品甲醛释放量超标,危害消费。
家具甲醛超标,家具甲醛超标如何投诉 索赔标准是什么?
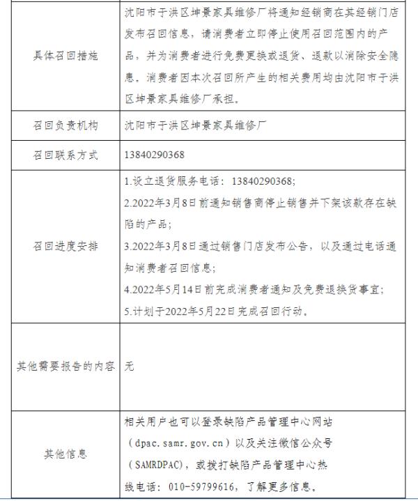
日前,沈阳市于洪区坤景家具维修厂按照《消费品召回管理暂行规定》的要求,主动向辽宁省市场监督管理局报告了召回计划,将自即日起,召回2021年7月1日制造的460mm×450mm×460mm型号床头柜,涉及数量为14件。
本次召回范围内的床头柜产品甲醛释放量超标,具有危及消费者人身安全的不合理危险,存在一定安全隐患。对于召回范围内的床头柜产品,沈阳市于洪区坤景家具维修厂将通过免费为客户退货或更换一件全新的符合安全要求的床头柜,以消除安全隐患。
用户通过客户服务热线(13840290368)进一步了解具体情况,也可登录辽宁省市场监督管理局网站(scjg.ln.gov.cn)了解有关信息。此外,用户也可登录网站dpac.samr.gov.cn、www.recall.org.cn,关注微信公众号(SAMRDPAC),了解更多信息,反映缺陷线索。
来源: 沈阳晚报
总结:以上内容就是对于家具甲醛超标,家具甲醛超标如何投诉 索赔标准是什么?的详细介绍,文章内容部分转载自互联网,希望对您了解家具甲醛超标有帮助和参考的价值。
版权声明
本站搜集来源于网络,如侵犯到任何版权问题,请立即告知本站,本站将及时予与删除并致以最深的歉意。
