导读: 新的一年,很多人选择跳槽。换工作的原因不外乎两个:要么是没有发展前景,要么是对目前的薪酬不满意。 但是很多企业的薪酬体系不完整,没有完整的规定制度,是由财务部门制定的。 今天给大家分享一套2022年最新的企业薪酬体系管理制度,可以直接编辑修改。 企业薪酬
现代企业管理制度,现代企业管理制度包括哪些内容?
新的一年了,很多人都选择跳槽,导致跳槽的原因无非就是两种:要么没有发展前景,要么就是对自己目前的薪资不满意。
而很多企业的薪酬体系都不完整,没有完整的规章制度,而这都是财务部门来进行制定的。
今天呢跟大家分享一套2022年度最新企业薪酬体系管理制度,可直接编辑修改。
企业薪酬体系管理制度
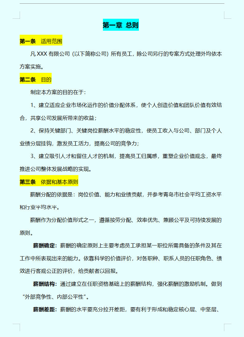
第一章 总则
第二章 薪酬体系及结构
第三章 固定工资
第四章 绩效工资
第五章 奖金
……
篇幅有限,企业薪酬体系管理制度就先到这了,
希望这套企业薪酬体系管理制度对各位有所帮助!!
总结:以上内容就是对于现代企业管理制度,现代企业管理制度包括哪些内容?的详细介绍,文章内容部分转载自互联网,希望对您了解现代企业管理制度有帮助和参考的价值。
版权声明
本站搜集来源于网络,如侵犯到任何版权问题,请立即告知本站,本站将及时予与删除并致以最深的歉意。
