导读: 经常在头条看到很多给老百姓的福利政策,但是我发现一个很尴尬的情况,就是很多政策已经实施很多年了,很多伙伴还不知道。 即使在头条,很多作者互相分享的时候,很多人还是一头雾水。 这对于我们很多普通人来说,无疑是一件非常尴尬的事情。 因为现在很多政策,新闻
独生子女证有什么用,办理独生子女证有什么用
在头条看的多了,经常会看到很多针对老百姓的福利政策,但却发现一个很尴尬的现状,就是明明好多政策已经推行了好多年,仍然有好多伙伴都不知道。甚至是在头条中很多作者铺天盖地的分享中,也有很多人仍然一头雾水。这对于我们很多老百姓来说,无疑是很尴尬的事情。
因为现在很多的政策,新闻播报后,看到了也就看到了,没看到的,可能也就不知道了。而且好多的政策都需要我们老百姓去有关部门直接问,才会有人告诉,也没有人主动来区告诉我们。所以就形成了这样的信息差异。
就包括我也是这样的,好多内容也后期学习了解才知道。就比如这个独生子女补助,我都快结婚生娃了,才听说我出生到现在,居然还有补助。这无疑就很尴尬了。
那么今天为了让更多的人可以享受这样的福利,我自己给大家做了一个整合来方便大家的了解,希望可以帮助到更多人。让我们更多的老百姓,真正得到实惠,把实惠抓在手里。
现在已经开放二胎了,那么对于独生子女证,能用的有政策的就抓紧啦
那么首先第一个
独生子女补贴
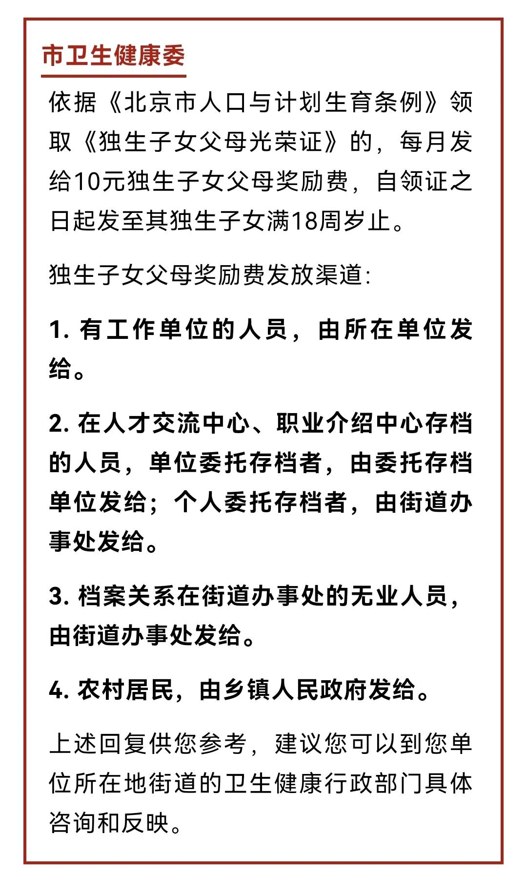
这个补贴是真的有的[灵光一闪],往常很多人看到消息可能会产生疑惑,但确实是有的虽然可能个地方会存在差异,那么我们来看一下,以首都北京为例
首都之窗就明确发布过
同时一些农村的乡镇还会有,相应的政策,
[泣不成声]看到这发现了吧,还真有钱,那么有多少伙伴领取到这样的钱呢?
不过大家看了以后,不要先否定自己的城市没有,建议还是不要怕麻烦,亲自街道问一下,而且多个街道问一下,(不要问我为什么[泣不成声]经验建议)毕竟算下来也有不少钱。
这个钱啊,耀光我本人,就没有领到。据说小的时候就有,但当时也没重视,过后也就不了了之了,现在想想真是[泣不成声][泣不成声]
那么再来看一下第二个,也是给的比较多的一个
独生子女养老补助
这个补助还是比较普及的,因为现在很多的5-60岁的夫妇,年轻时响应国家的号召,计划生育,一家一个娃,但随着年龄增大,到老的时候会发现,一个对孩子要养育四个老人,这个压力还是不小的,所以会对独生子女家庭会给予补助。
那么给的比例还不少,那么仍然以我们的大北京为例
那么在上面就可以看到,一次性可领的还真不少
像上海最多可以领取1万块钱
(为什么上图片,为了让大家更好的相信,以免认为弄虚作假)
这么看来,这给的不少吧,不过也有的地区,给的可能就要少一些了,并且不是一次性给予,会分年头给。那么这个就得看当地的政策了。
不过这个申请办理的所需要的东西就有一些反锁了,而且特别反锁![捂脸]
其实我个人感觉好多的地方都没有必要
就像之前我看到一个新闻,为了继承资产还得证明,我是我。就会场尴尬,如果可以更人性一些就好了
以我在沈阳之前去社区所得到的信息看,分两种,一个是社会退休人员,一个是从未就业退休人员。
社会退休人员需要
从未就业退休人员
看到了吧,这个东西还是非常多的,一定先去社区确认一下,并且这个周期会很长。
同时建议大家不要年底去办理,(经验之谈)因为年底大家已经开始收整手里的工作了。基本上就得等过完年上交了。
同时提醒多去几个社区询问!不要问为什么([泣不成声]经验之谈)。
而且再次提醒,真的,我看到很多伙伴在看作品的时候就会说,假的,我们地区根本没有。或者是一些猜疑,但在这里真心和大家说一下完全没必要的,也就溜达一圈的功夫,万一能有不也是挺好的事嘛。发钱也是放大家自己兜里,我这收集内容苦口婆心都不累,大家怕啥。
第三个
独生子女家庭伤残死亡补助
独生子女伤残死亡家庭扶助制度是为了完善人口和计划生育利益导向政策体系,解决独生子女伤残死亡家庭的特殊困难,更有效地落实人口和计划生育基本国策,针对独生子女家庭所做的一项基本制度安排。
以北京为例,补助标准对象
1.1933年1月1日以后出生。
2.女方年满49周岁。
3.只生育一个子女或合法收养一个子女。
4.现无存活子女或独生子女被依法鉴定为残疾(伤病残达到三级以上)。
符合上述条件的对象,由政府发放独生子女伤残死亡家庭扶助金。因丧偶或离婚的单亲家庭,男方或女方须年满49周岁领取扶助金。扶助对象再生育或合法收养子女后,中止领取。
对于领取标准
图片来源北京政府官网
通过这样的方式,来帮助我们很多老百姓解决一定的问题。
虽然耀光并不希望,有人遇到这样的事情。但是对于已经发生的伙伴来说,这样的政策给的虽然不多,但也会带来温暖,和希望。
那么这三个,是最普遍也最先值得入手的政策,剩下的一些各方会有很大差异。
那么不论是哪一个,都需要带上我们的独生子女证,所以独生子女证,一定不能弄丢了。
如果要弄丢了,就要第一时间询问当地补办政策了。
那么耀光在这里为了大家更方便,先给分享如何补办,都需要哪些材料,然后最重要的是,教大家在哪里可以查到本地的政策。第一时间了解相信的情况。
首先补办仍然以北京为例,
会有一定的条件,例如
1、子女不满18周岁;
2、同时符合以下任何一条:
(1)一对夫妻依法生育一个子女后不再生育;
(2)再婚夫妻双方再婚前依法累计只生育(包括收养)一个子女,再婚后符合生育第二个子女条件但不再生育的;
(3)夫妻生育的第一个子女死亡后,又生育了一个子女,不再生育的;
(4)夫妻依法生育了两个子女,其中一个子女死亡,现只有一个子女,书面表示不再生育的;
(5)夫妻依法收养一个子女后,书面表示不再生育的。
那么需要满足相对应的条件
那么同时也有些情况是无法办理的
例如
1、再婚夫妻,累计生育两个以上子女的;
2、一对夫妻生育一个子女后未领取《独生子女父母光荣证》,后又因离婚、丧偶而成为单亲家庭的;
3、非婚生育子女的;
4、无配偶收养子女的。
那么对于这些情况,可能就无法办理了。
看了这些之后,相信很多伙伴,会想要了解,自己当地是否想更多相应的政策
那么耀光手把手教大家如何在网上了解当地政策,有两个比较好用的方法。
第一个,在抖音里寻找,
在搜索中,搜索自己所在地的本地保,这里面可以查到很多有关本地城市的新咨询个信息。
例如:独生子女
然后就能看到所有相关政策了,平时也会更新更多的新咨询,大家平日里没事可以看看。第一时间了解一些新的信息。
那么第二个
也是我经常用的一个,比较简单粗暴,直接在搜索里搜在城市的官方网站。然后查询相关问题
这样也是非常方便的。[灵光一闪]所以以后作为我们老百姓,也不用怕不了解相信的地方政策信息了。只要平时没事看看就好。
那么出这样一个文章也是真心希望可以帮助到更多人了解独生子女证政,更重要的是给予更多人一个新的发展习惯,和途径了解到更多的信息,最后真正收益我们普通百姓。
那么以上就是耀光的一些分享,如果大家对耀光的一番心意还认可的话,希望可以给予一个小爱心,同时转发,让我们更多老百姓可以自己就了解自己的切身利益,同时给予保障。[祈祷][祈祷]感谢大家
总结:以上内容就是对于独生子女证有什么用,办理独生子女证有什么用的详细介绍,文章内容部分转载自互联网,希望对您了解独生子女证有什么用有帮助和参考的价值。
版权声明
本站搜集来源于网络,如侵犯到任何版权问题,请立即告知本站,本站将及时予与删除并致以最深的歉意。
